драйверы мощных светодиодов от Maxim
29 октября 2010
Светодиоды — это низковольтные полупроводниковые приборы. Для того чтобы обеспечить длительный срок службы светодиода, необходимо стабилизировать протекающий через него ток, а не напряжение. Дело в том, что даже незначительное изменение прямого напряжения на светодиоде приведет к резкому скачку тока, протекающего через него (рис. 1). В качестве примера взят полноцветный RGBW-светодиод из серии MC-E компании Cree (буква «W» подчеркивает, что светодиоды этой серии обеспечивают еще и белое свечение). Кроме того, падения напряжений на светодиодах разных цветов довольно сильно отличаются. Например, на светодиоде красного цвета оно примерно в 1,5 раза меньше чем на синем, белом или зеленом. Этот фактор необходимо учитывать при последовательном включении, так как при одинаковом количестве последовательно включенных светодиодов разных цветов суммарное падение напряжения может отличаться на 50%.
Рис. 1. Зависимости прямых падений напряжения от тока для светодиодов разных цветов
Еще одна причина, заставляющая питать светодиоды именно стабилизированным током — это зависимость светового потока от протекающего через них тока. Эту зависимость используют при необходимости регулировки яркости светодиодного светильника или для получения различных цветовых оттенков свечения в полноцветных RGBW. Однако в большинстве случаев требуется именно стабильное равномерное свечение. На рисунке 2 приведены зависимости светового потока для светодиодов разных цветов на примере серии MC-E компании Cree. Из рисунка 2 видно, что для изменения светового потока светодиодов серии MC-E от 20 до 100 процентов ток светодиода должен изменяться от 100 до 350 мА. Диапазон изменения тока обычно регулируется с помощью светодиодных драйверов.
Рис.
2. Зависимости светового потока от прямого тока через светодиоды разных цветов
Линейные драйверы светодиодов
Компания Maxim выпускает линейные и импульсные драйверы светодиодов. Выходной каскад линейных драйверов представляет собой генератор тока на полевом транзисторе с p-каналом. Структура и типовая схема включения линейного драйвера показана на рис. 3.
Рис. 3. Типовая схема включения и структура линейного драйвера
Ток через последовательно включенные светодиоды задается резистором RSENSE (датчиком тока). Падение напряжения на этом резисторе определяет выходное напряжение дифференциального усилителя DIFF AMP, поступающее на неинвертирующий вход регулирующего усилителя IREG. Регулирующий ОУ сравнивает напряжение ошибки с опорным, формируя на своем выходе потенциал для управления полевым транзистором с p-каналом, работающим в линейном режиме, поэтому рассматриваемые драйверы проигрывают в эффективности импульсным.
Однако линейные драйверы обладают простотой применения, низкой ценой и минимальными электромагнитными излучениями (ЭМИ).
В некоторых приложениях (например, в автомобильных) цена и простота применения имеют определяющее значение при выборе светодиодного драйвера. Основные параметры линейных драйверов светодиодов приведены в таблице 1.
Таблица 1. Линейные драйверы мощных светодиодов (Linear HB LED drivers)
| Наименование | Области применения | Uвх, В | Iвых.макс., А | ШИМ-димминг (PWM-Dimming) | Корпус | ||
|---|---|---|---|---|---|---|---|
| Автомобильные приложения | Общее применение | Подсветка дисплея | |||||
| MAX16800 | Да | Да | 6,5…40 | 0,35 | 1:30 | 16-TQFN | |
| MAX16803 | Да | Да | 6,5…40 | 0,35 | 1:200 | 16-TQFN | |
| MAX16804/05/06 | Да | Да | 5,5…40 | 0,35 | 1:200 | 20-TQFN | |
| MAX16815 | Да | Да | 6,5…40 | 0,1 | 1:100 | 6-TDFN | |
| MAX16823 | Да | Да | 5,5…40 | 0,1/канал | 1:200 | 16-TQFN; 16-TSSOP | |
| MAX16824 | Да | Да | Да | 6,5…28 | 0,15/канал | 1:5000 | 16-TSSOP |
| MAX16825 | Да | Да | Да | 6,5…28 | 0,15/канал | 1:5000 | 16-TSSOP |
| MAX16828 | Да | Да | 6,5…40 | 0,2 | 1:100 | 6-TDFN | |
| MAX16835 | Да | Да | 6,5…40 | 0,35 | 1:80 | 16-TQFN | |
| MAX16836 | Да | Да | 6,5…40 | 0,35 | 1:80 | 16-TQFN | |
| MAX16839 | Да | Да | 5…40 | 0,1 | 1:200 | 6-TDFN; 8-SO | |
Большинство из них имеют диапазон входных напряжений 6,5…40 В.
Максимальные значения выходных токов составляют 0,1…0,35 А. Каждая микросхема из таблицы 1 допускает импульсное регулирование выходного тока (ШИМ-димминг). Управлять яркостью светодиодов можно с помощью регулировки скважности импульсов, формируемых таймером ICM7555. Рекомендуемая для этого производителем схема приведена на рис. 4. Параметры внешних компонентов для ШИМ-последовательности импульсов, формируемой таймером, приведены в соответствующей документации для ICM7555.
Рис. 4. Управление яркостью светодиодов с помощью таймера ICM7555
На рис.5 приведена рекомендуемая производителем схема для защиты мощных светодиодов от перегрева с помощью термистора NTC. Ток ограничения через светодиоды рассчитывается по формуле: ILED = [VSENSE — [R2/(R2+ R1)] V5]/R1, где V5- выходное напряжение 5В от встроенного стабилизатора напряжения. Такая несложная доработка схемы позволит исключить возможность выхода из строя дорогих светодиодов из-за недопустимо высокой температуры корпуса, ведь даже небольшое превышение максимально допустимой температуры резко сокращает их срок службы.
Рис. 5. Защита светодиодов от перегрева с помощью термистора
На рис. 6 показан способ увеличения выходного тока драйвера с помощью внешнего биполярного транзистора. Следует отметить, что в этом случае светодиоды подключаются между входом источника питания и коллектором биполярного транзистора, а это не всегда удобно.
Рис. 6. Увеличение тока драйвера с помощью внешнего биполярного транзистора
Схема для увеличения выходного тока, показанная на рис. 7, свободна от этого недостатка. Катод нижнего по схеме светодиода подключается непосредственно к общему проводу, что в большинстве случаев гораздо предпочтительнее предыдущего варианта, показанного на рис. 6, когда на катоде нижнего светодиода всегда присутствует ненулевой потенциал. Большинство микросхем линейных драйверов из таблицы 1 допускают рассмотренные варианты увеличения выходного тока.
В качестве примера на рисунках 6 и 7 приведена микросхема MAX16803.
Рис. 7. Параллельное включение двух драйверов для увеличения выходного тока
Импульсные драйверы светодиодов
Для портативных осветительных приборов очень важен высокий КПД преобразования светодиодных драйверов, поэтому в их схемах используются импульсные DC/DC-преобразователи с разными топологиями и схемными решениями, обеспечивающими стабилизацию выходного тока. Высокий КПД преобразования импульсных драйверов светодиодов позволяет увеличить время работы автономного источника питания.
Компания Maxim выпускает семейство импульсных драйверов для питания светодиодов постоянным током, имеющих возможность регулировки яркости при помощи аналогового или цифрового сигнала с ШИМ. Основные параметры и области применения этих драйверов приведены в таблице 2.
Таблица 2. Импульсные драйверы мощных светодиодов (Switch-mode HB LED drivers)
| Наименова- ние | Области применения | Топология | Uвх, В | Iвых.макс, А | Частота | ШИМ-димминг (PWM-Dimming) | Корпус | ||
|---|---|---|---|---|---|---|---|---|---|
| Автомобильные приложения | Общее применение | Подсветка дисплея | |||||||
| MAX16801 | Да | Boost, flyback, SEPIC | 10,8…24 | 10,0 | 262 кГц | 1:3000 | 8-mMAX | ||
| MAX16802 | Да | Boost, buck, flyback, SEPIC | 10,8…24 | 10,0 | 262 кГц | 1:3000 | 8-mMAX | ||
| MAX16807 | Да | Boost, SEPIC + 8 linear* | 8…26,5 | 0,05/канал | от 20 кГц до 10 МГц | 1:5000 | 28-TSSOP-EP | ||
| MAX16809 | Да | Boost, SEPIC + 16 linear | 8…26,5 | 0,05/канал | от 20 кГц до 10 МГц | 1:5000 | 38-TQFN | ||
| MAX16814 | Да | Да | Да | Boost, SEPIC + 4 linear | 4,75…40 | 0,15/канал | от 200 Гц до 2 МГц | 1:5000 | 20-TQFN; 20-TSSOP |
| MAX16819 | Да | Да | Buck | 4,5…28 | 3,0 | от 20 кГц до 2 МГц | 1:5000 | 6-TDFN | |
Драйвер для светодиодов своими руками: схемы
Схемы драйверов светодиодов для самостоятельного изготовления, подробное описание.
Подробное описание как сделать драйвер питания светодиодов своими руками.
Прежде всего для пайки драйвера понадобятся инструменты и материалы:
Паяльник мощностью 25-40 Вт. Можно использовать и большей мощности, но при этом возрастает опасность перегрева элементов и выхода их из строя. Лучше всего использовать паяльник с керамическим нагревателем и необгораемым жалом, обычное медное жало довольно быстро окисляется, и его приходится чистить.
Припой. Наиболее распространенным является легкоплавкий оловянно-свинцовый припой ПОС-61. Припои без свинца менее вредны при вдыхании паров во время пайки, но обладают более высокой температурой плавления при меньшей текучести и склонностью к деградации шва со временем.
Флюс для пайки (канифоль, глицерин, ФКЭТ, и т.д.). Желательно использовать именно нейтральный флюс, — в отличие от активных флюсов (ортофосфорная и соляная кислоты, хлористый цинк и др.), он со временем не окисляет контакты и менее токсичен. Вне зависимости от используемого флюса после сборки устройства его лучше отмыть с помощью спирта.
Для активных флюсов эта процедура является обязательной, для нейтральных — в меньшей степени.
Плоскогубцы для сгибания выводов.
Кусачки для обкусывания длинных концов выводов и проводов.
Монтажные провода в изоляции. Лучше всего подойдут многожильные медные провода сечением от 0.35 до 1 мм2.
Мультиметр для контроля напряжения в узловых точках.
Изоляционная лента.
Небольшая макетная плата из стеклотекстолита. Достаточно будет платы размерами 60х40 мм.
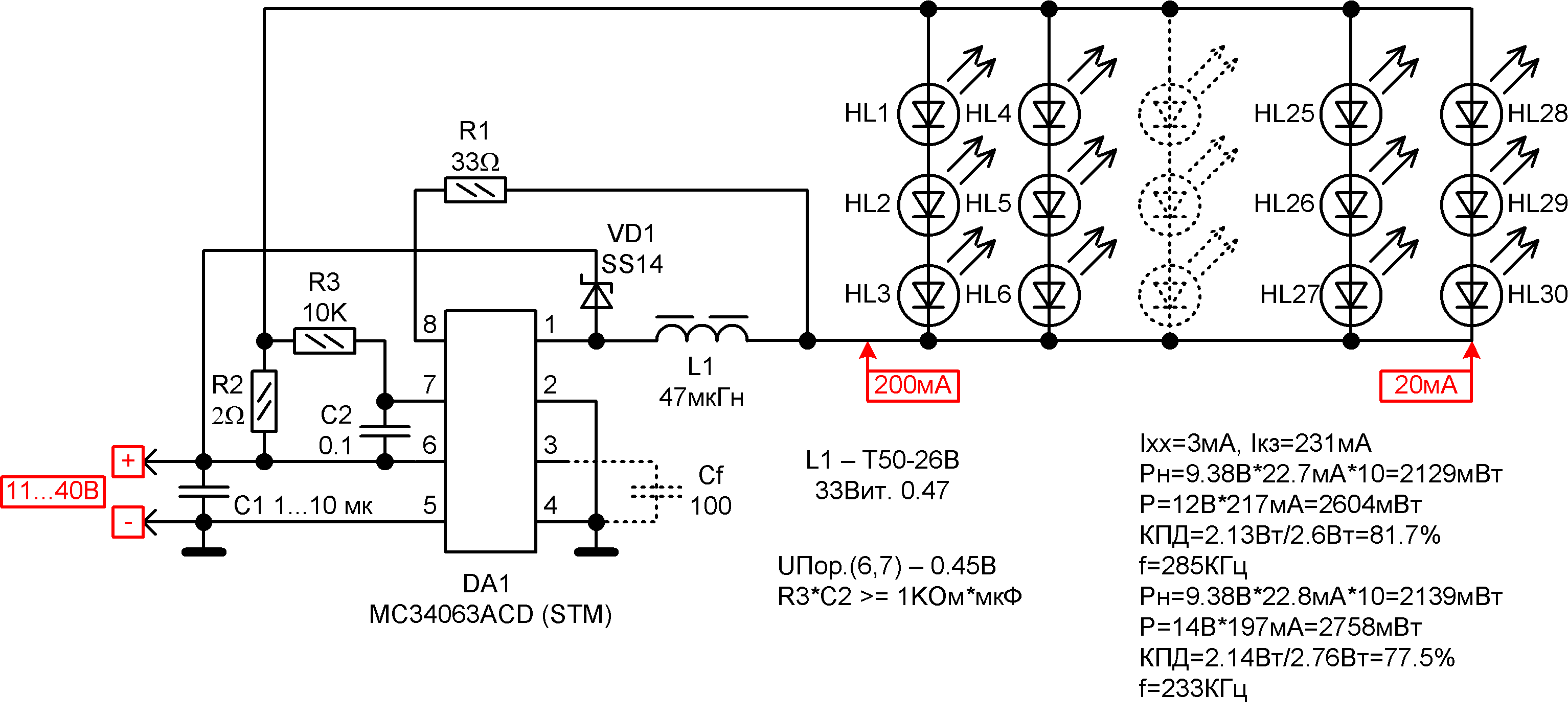
Схема драйвера для светодиода 1 Вт.
Одна из самых простых схем для питания мощного светодиода представлена на рисунке ниже:
Как видно, помимо светодиода в нее входят всего 4 элемента: 2 транзистора и 2 резистора.
В роли регулятора тока, проходящего через led, здесь выступает мощный полевой n-канальный транзистор VT2. Резистор R2 определяет максимальный ток, проходящий через светодиод, а также работает в качестве датчика тока для транзистора VT1 в цепи обратной связи.
Чем больший ток проходит через VT2, тем большее напряжение падает на R2, соответственно VT1 открывается и понижает напряжение на затворе VT2, тем самым уменьшая ток светодиода. Таким образом достигается стабилизация выходного тока.
Питание схемы осуществляется от источника постоянного напряжения 9 — 12 В, ток не менее 500 мА. Входное напряжение должно быть минимум на 1-2 В больше падения напряжения на светодиоде.
Резистор R2 должен рассеивать мощность 1-2 Вт, в зависимости от требуемого тока и питающего напряжения. Транзистор VT2 – n-канальный, рассчитанный на ток не менее 500 мА: IRF530, IRFZ48, IRFZ44N. VT1 – любой маломощный биполярный npn: 2N3904, 2N5088, 2N2222, BC547 и т.д. R1 – мощностью 0.125 — 0.25 Вт сопротивлением 100 кОм.
Ввиду малого количества элементов, сборку можно производить навесным монтажом:
Еще одна простая схема драйвера на основе линейного управляемого стабилизатора напряжения LM317:
Здесь входное напряжение может быть до 35 В.
Сопротивление резистора можно рассчитать по формуле:
R=1,2/I
где I – сила тока в амперах.
В этой схеме на LM317 будет рассеиваться значительная мощность при большой разнице между питающим напряжением и падением на светодиоде. Поэтому ее придется разместить на небольшом радиаторе. Резистор также должен быть рассчитан на мощность не менее 2 Вт.
Более наглядно эта схема рассмотрена в следующем видео:
Здесь показано, как подключить мощный светодиод, используя аккумуляторы напряжением около 8 В. При падении напряжения на LED около 6 В разница получается небольшая, и микросхема нагревается несильно, поэтому можно обойтись и без радиатора.
Обратите внимание, что при большой разнице между напряжением питания и падением на LED необходимо ставить микросхему на теплоотвод.
Мощный драйвер с входом ШИМ.
Ниже показана схема для питания мощных светодиодов:
Драйвер построен на сдвоенном компараторе LM393. Сама схема представляет собой buck-converter, то есть импульсный понижающий преобразователь напряжения.
Особенности драйвера:
- Напряжение питания: 5 — 24 В, постоянное;
- Выходной ток: до 1 А, регулируемый;
- Выходная мощность: до 18 Вт;
- Защита от КЗ по выходу;
- Возможность управления яркостью при помощи внешнего ШИМ сигнала.
Принцип действия.
Резистор R1 с диодом D1 образуют источник опорного напряжения около 0.7 В, которое дополнительно регулируется переменным резистором VR1. Резисторы R10 и R11 служат датчиками тока для компаратора. Как только напряжение на них превысит опорное, компаратор закроется, закрывая таким образом пару транзисторов Q1 и Q2, а те, в свою очередь, закроют транзистор Q3. Однако индуктор L1 в этот момент стремится возобновить прохождение тока, поэтому ток будет протекать до тех пор, пока напряжение на R10 и R11 не станет меньше опорного, и компаратор снова не откроет транзистор Q3.
Пара Q1 и Q2 выступает в качестве буфера между выходом компаратора и затвором Q3. Это защищает схему от ложных срабатываний из-за наводок на затворе Q3, и стабилизирует ее работу.
Вторая часть компаратора (IC1 2/2) используется для дополнительной регулировки яркости при помощи ШИМ. Для этого управляющий сигнал подается на вход PWM: при подаче логических уровней ТТЛ (+5 и 0 В) схема будет открывать и закрывать Q3. Максимальная частота сигнала на входе PWM — порядка 2 КГц. Также этот вход можно использовать для включения и отключения устройства при помощи пульта ДУ.
D3 представляет собой диод Шоттки, рассчитанный на ток до 1 А. Если не удастся найти именно диод Шоттки, можно использовать импульсный диод, например FR107, но выходная мощность тогда несколько снизится.
Максимальный ток на выходе настраивается подбором R2 и включением или исключением R11. Так можно получить следующие значения:
- 350 мА (LED мощностью 1 Вт): R2=10K, R11 отключен,
- 700 мА (3 Вт): R2=10K, R11 подключен, номинал 1 Ом,
- 1А (5Вт): R2=2,7K, R11 подключен, номинал 1 Ом.

В более узких пределах регулировка производится переменным резистором и ШИМ – сигналом.
Сборка и настройка драйвера.
Монтаж компонентов драйвера производится на макетной плате. Сначала устанавливается микросхема LM393, затем самые маленькие компоненты: конденсаторы, резисторы, диоды. Потом ставятся транзисторы, и в последнюю очередь переменный резистор.
Размещать элементы на плате лучше таким образом, чтобы минимизировать расстояние между соединяемыми выводами и использовать как можно меньше проводов в качестве перемычек.
При соединении важно соблюдать полярность подключения диодов и распиновку транзисторов, которую можно найти в техническом описании на эти компоненты. Также диоды можно проверить с помощью мультиметра в режиме измерения сопротивления: в прямом направлении прибор покажет значение порядка 500-600 Ом.
Для питания схемы можно использовать внешний источник постоянного напряжения 5-24 В или аккумуляторы. У батареек 6F22 («крона») и других слишком маленькая емкость, поэтому их применение нецелесообразно при использовании мощных LED.
После сборки нужно подстроить выходной ток. Для этого на выход припаиваются светодиоды, а движок VR1 устанавливается в крайнее нижнее по схеме положение (проверяется мультиметром в режиме «прозвонки»). Далее на вход подаем питающее напряжение, и вращением ручки VR1 добиваемся требуемой яркости свечения.
Список элементов:
Подведём итог.
Первые две из рассмотренных схем очень просты в изготовлении, но они не обеспечивают защиты от короткого замыкания и обладают довольно низким КПД. Для долговременного использования рекомендуется третья схема на LM393, поскольку она лишена этих недостатков и обладает более широкими возможностями по регулировке выходной мощности.
Поделиться в соц. сетях
Светодиодные драйверы для авто — для управления светодиодами
Светодиодные драйверы для авто
Светодиодные драйверы для авто — этот материал для тех, кому уже порядком поднадоело заниматься выпаиванием резисторов из светодиодной ленты класса SMD, в случае их выхода из строя.
А это, как показывает практика, происходит очень часто. И вот встает вопрос, что можно сделать, чтобы избавиться от этого трудоемкого процесса? Какое сконструировать устройство, чтобы оно являлось надежным и в то же время самым простым вариантом для обеспечения светодиодов напряжением питания.
Если взять 12 вольтовые лампы MR16 — не подойдут, так как создают ощутимые помехи в радио эфире. Использовать стабилизатор тока на lm317 для мощных светодиодов, тоже не подойдет из-за технической сложности, то есть для него требуется сторонний ограничительный резистор по току. Ну а воспользоваться просто мощным резистором, такой вариант совсем отпадает, поскольку значение тока непосредственно зависит от напряжения в бортовой сети автомобиля. И вот после некоторого отчаяния от неопределенности, хорошие люди подсказали — светодиодный линейный драйвер NSI45030AT1G.
Вот их внешний вид
А это их компактные размеры
По габаритам похожи на SMD-резисторы
Цифры находящиеся в конце маркировки обозначают ток.
Для примера: драйвер NSI50350AST3G обеспечивает постоянным током 360 мА в независимости от действующего напряжения в бортовой сети автомобиля. Отличительная особенность — способны работать в параллельном включении. Как известно, при параллельном соединении значение рабочего тока прибавляется. Вам необходим рабочий ток в 1А?
Включите параллельно три регулятора постоянного тока NSI50350 для управления светодиодами . Результат будет такой: 350+350+350 =1050мА
Если вам необходимо построить устройство с маленьким током потребления, то тогда нужно воспользоваться компонентами с различными номиналами: NSI50010YT1G – 10 мА, NSI45015WT1G – 15 мА NSI45020AT1G – 20мА, NSI45030AT1G — 30 мА.
Драйвер для мощного светодиода — 13 Апреля 2015 — Электрошокер
Частенько встает вопрос как безопасно и эффективно подключить мощный светодиод, начинаешь гуглить находишь всякие долбоебические высеры с рекомендациями подключить LED через резистор, ложишь хуй заказываешь готовый драйвер у китайцев.
Порой попадаются хорошие схемы, но с использованием достаточно редких компонентов типа zxc400 которые не всегда есть в вашем магазине. Почему бы не заказать микрушки у китайцев? Проще разумеется готовый драйвер. Порывшись в схемах, нашел одну довольно простую, с нередкими элементами, а главное рабочую.
Наша цель запитать LED 3w от литий ионного аккумулятора, при этом получить от диода и драйвера предельную яркость и хороший кпд. В дальнейшем можно использовать в самодельном мощном фонаре (когда придут диоды 5w будем прокачивать старый фонарь «жонлайт 1.5 млн свечей»)
Простая схемка на таймере NE555 и мощном полевике. Полевик можно заменить как IRF44,48 так и другими менее мощными, например дернуть с материнки.
Я напаял, довольно стремно, с использованием смд компонентов можно, уменьшить размеры.
Подключаем 3 ватный диод, на выходе получаем 0.76а, при условии запитки от хорошего, полностью заряженного li-ion аккумулятора.
Рекомендованный ток 0.7а при напряжении 3.8в. Думаю в нашем случае превышения не существенные. Если возникнет необходимость запитать диод от мотоциклетного аккума (6в, 6аЧ), тут уже необходима подстройка драйвера. Я ставил дроссель на входе, и добивался необходимого напряжения и тока выкручиванием переменника, регулятора мощности.
Напряжение на диоде.
Зная параметры потребления и выдачи можем рассчитать КПД драйвера. На входе 4.19в 0.73а (3.06w) На выходе 3.84в 0.76а (2.92w). 2.92*100\3.06 = 95,4%
Запитываем диод низкой мощности (при длительном включении слегка греется)
Положительные стороны: прост в изготовлении, работает в импульсном режиме, легко настраивается, безопасно и с хорошим кпд запитывает мощные светодиоды, регулирует мощность.
Отрицательные стороны, драйвер не стабилизирует не напряжение ни ток, когда li-ion сильно просаживался ток на диоде составлял 0.45а. Под отдельный источник питания необходима настройка по максимальному току и напряжению.
От 8в целесообразно подключать 2 диода по следовательно, от12в — 3 диода.
Видео…
ПС. Было сказана что от AA батарейки запустит светодиод — не запускает. Диод греется, необходим дополнительный радиатор.
Предполагаемый источник: http://rcl-radio.ru/?p=16182
Схема драйвера для светодиодов 220
Технологии
5 октября 2017
Для того чтобы светодиодные лампы работали максимально ярко и эффективно, используются специальные модули – драйверы. Собрать самостоятельно схему драйвера для светодиодов сможет каждый, если, конечно, имеются познания в электротехнике. Смысл работы прибора – преобразовать переменное напряжение, протекающее в сети, в постоянное (пониженное). Но прежде чем приступать к сборке, нужно определиться с тем, какие требования к устройству предъявляются – проанализируйте характеристики и виды приборов.
Для чего нужны драйверы?
Основное назначение драйверов – это стабилизация тока, который проходит через светодиод. Причем нужно учесть, что сила тока, который проходит по кристаллу полупроводника, должна быть точно такой же, как и у светодиода по паспорту. Благодаря этому обеспечивается устойчивое освещение. Кристалл в светодиоде намного дольше прослужит. Чтобы узнать напряжение, необходимое для питания светодиодов, нужно воспользоваться вольт-амперной характеристикой. Это график, показывающий зависимость между напряжением питания и током.
Если планируется проводить освещение светодиодными лампами жилого или офисного помещения, то драйвер должен питаться от бытовой сети переменного тока с напряжением 220 В. Если же светодиоды используются в автомобильной или мототехнике, нужно использовать драйверы, питающиеся от постоянного напряжения, значение 9-36 В. В некоторых случаях (если светодиодная лампа небольшой мощности и питается от сети 220 В) допускается убрать схему драйвера светодиода.
От сети если запитано устройство, достаточно включить в схему постоянный резистор.
Параметры драйверов
Прежде чем приобрести устройство или самостоятельно его изготовить, нужно ознакомиться с тем, какие у него имеются основные характеристики:
- Номинальный ток потребления.
- Мощность.
- Выходное напряжение.
Напряжение на выходе преобразователя напрямую зависит от того, какой выбран способ подключения источника света, числа светодиодов. Ток имеет прямую зависимость от яркости и мощности элементов.
Преобразователь должен обеспечивать ток, при котором светодиоды будут работать с одинаковой яркостью. На PT4115 схема драйвера светодиодов реализуется довольно просто – это самый распространенный преобразователь напряжения для использования с LED-элементами. Изготовить прибор на его основе можно буквально «на коленке».
Мощность драйвера
Мощность прибора – это самая важная характеристика. Чем мощнее драйвер, тем большее число светодиодов можно подключить к нему (конечно, придется проводить простые расчеты).
Обязательное условие – мощность драйвера должна быть больше, чем у всех светодиодов в сумме. Выражается это такой формулой:
Р = Р(св) х N,
где Р, Вт – мощность драйвера;
Р(св), Вт – мощность одного светодиода;
N – количество светодиодов.
Например, при сборке схемы драйвера для светодиода 10W вы можете смело подключать в качестве нагрузки LED-элементы мощностью до 10 Вт. Обязательно нужно иметь небольшой запас по мощности – примерно 25%. Поэтому, если планируется подключение светодиода 10 Вт, драйвер должен обеспечивать мощность не менее 12,5-13 Вт.
Цвета светодиодов
Обязательно нужно учитывать то, какой цвет испускает светодиод. От этого зависит то, какое падение напряжения будет у них при одинаковой силе тока. Например, при токе питания 0,35 А, падение напряжения у красных LED-элементов примерно 1,9-2,4 В. Мощность в среднем 0,75 Вт. Аналогичная модель с зеленым цветом будет уже иметь падение в интервале 3,3-3,9 В, а мощность 1,25 Вт.
Поэтому, если вы применяете схему драйвера светодиода 220В с преобразованием в 12 В, к нему можно подключить максимум 9 элементов с зеленым цветом или 16 с красным.
Типы драйверов
Всего можно выделить два типа драйверов для светодиодов:
- Импульсные. С помощью таких устройств создаются в выходной части устройства высокочастотные импульсы. Функционирование основывается на принципах ШИМ-модуляции. Среднее значение тока зависит от коэффициента заполнения (отношения длительности одного импульса к частоте его повторения). Ток на выходе меняется за счет того, что коэффициент заполнения колеблется в интервале 10-80%, а частота остается постоянной.
- Линейные – типовая схема и структура выполнены в виде генератора тока на транзисторах с р-каналом. С их помощью можно обеспечить максимально плавную стабилизацию питающего тока в случае, если напряжение на входе неустойчиво. Отличаются дешевизной, но у них малая эффективность. При работе выделяется большое количество тепла, поэтому можно использовать только для маломощных светодиодов.

Импульсные получили большее распространение, так как у них КПД намного выше (может достигать 95%). Устройства компактные, диапазон входного напряжения достаточно широкий. Но есть один большой недостаток – высокое влияние различного рода электромагнитных помех.
На что обратить внимание при покупке?
Покупку драйвера обязательно нужно совершать при выборе светодиодов. На PT4115 схема драйвера светодиодов позволяет обеспечить нормальное функционирование системы освещения. Устройства, использующие ШИМ-модуляторы, построенные по схемам с одной микросхемой, применяются по большей части в автомобильной технике. В частности, для подключения подсветки и ламп головного освещения. Но качество у таких простейших приборов довольно низкое – для использования в бытовых системах они не годятся.
Диммируемый драйвер
Практически все конструкции преобразователей позволяют регулировать яркость свечения LED-элементов. С помощью таких устройств можно выполнять следующие действия:
- Уменьшать интенсивность освещенности днем.

- Скрывать или же подчеркивать определенные элементы интерьера.
- Зонировать помещение.
Благодаря этим качествам можно существенно сэкономить на электроэнергии, увеличить ресурс элементов.
Разновидности диммируемых драйверов
Типы диммируемых драйверов:
- Подключаются между БП и источником света. Они позволяют управлять энергией, которая поступает на LED-элементы. В основе конструкции находятся ШИМ-модуляторы с микроконтроллерным управлением. Вся энергия идет к светодиодам импульсами. От длины импульсов напрямую зависит энергия, которая поступит на светодиоды. Такие конструкции драйверов применяются в основном для работы модулей со стабилизированным питанием. Например, для лент или бегущих строк.
- Второй тип устройств позволяет проводить управление блоком питания. Управление производится при помощи ШИМ-модулятора. Также изменяется величина тока, который протекает через светодиоды. Как правило, такие конструкции применяются для питания тех устройств, которым необходим стабилизированный ток.

Нужно обязательно учесть тот факт, что ШИМ-регулирование плохо влияет на зрение. Лучше всего использовать схемы драйверов для питания светодиодов, в которых регулируется величина тока. Но вот один нюанс – в зависимости от величины тока свечение будет различным. При низком значении элементы будут излучать свет с желтым оттенком, при увеличении – с синеватым.
Какую микросхему выбрать?
Если нет желания искать готовое устройство, можно сделать его самостоятельно. Причем произвести расчет под конкретные светодиоды. Микросхем для изготовления драйверов довольно много. Вам потребуется только умение читать электрические схемы и работать с паяльником. Для простейших устройств (мощностью до 3 Вт) можно использовать микросхему PT4115. Она дешевая, и достать очень просто. Характеристики элемента такие:
- Регулирование яркости.
- Напряжение питания – 6-30 В.
- Выходной ток – 1,2 А.
- Допустимая погрешность при стабилизации тока – не более 5%.

- Защита от отключения нагрузки.
- Выводы для диммирования.
- КПД – 97%.
Обозначение выводов микросхемы:
- SW – подключение выходного коммутатора.
- GND – отрицательный вывод источников питания и сигнала.
- DIM – регулятор яркости.
- CSN – датчик входного тока.
- VIN – положительный вывод, соединяемый с источником питания.
Варианты схем драйверов
Варианты исполнения устройств:
- Если имеется источник питания с постоянным напряжением 6-30 В.
- Питание от переменного напряжения 12-18 В. В схему вводится диодный мост и электролитический конденсатор. По сути, «классическая» схема мостового выпрямителя с отсечением переменной составляющей.
Нужно отметить тот факт, что электролитический конденсатор не сглаживает пульсации напряжения, а позволяет избавиться от переменной составляющей в нем. В схемах замещения (по теореме Кирхгофа) электролитический конденсатор в цепи переменного тока является проводником.
А вот в цепи постоянного тока он заменяется разрывом (нет никакого элемента).
Собрать схему драйвера светодиодов 220 своими руками можно только в том случае, если использовать дополнительный блок питания. В нем обязательно задействован трансформатор, которым понижается напряжение до необходимого значения в 12-18 В. Учтите, что нельзя подключать драйверы к светодиодам без электролитического конденсатора в блоке питания. При необходимости установки индуктивности необходимо произвести ее расчет. Обычно величина составляет 70-220 мкГн.
Процесс сборки
Все элементы, которые используются в схеме, нужно подбирать, опираясь на даташит (техническую документацию). Обычно в нем приводятся даже практические схемы использования устройств. Обязательно использовать в схеме выпрямителя низкоимпедансные конденсаторы (значение ESR должно быть низким). Применение иных аналогов снижает эффективность регулятора. Емкость должна быть не менее 4,7 мкФ (в случае использования схемы с постоянным током) и от 100 мкФ (для работы в цепи переменного тока).
Собрать по схеме драйвер для светодиодов своими руками можно буквально за несколько минут, потребуется только наличие элементов. Но нужно знать и особенности проведения монтажа. Катушку индуктивности желательно располагать возле вывода микросхемы SW. Изготовить ее можно самостоятельно, для этого необходимо всего несколько элементов:
- Ферритовое кольцо – можно использовать со старых блоков питания компьютеров.
- Провод типа ПЭЛ-0,35 в лаковой изоляции.
Старайтесь все элементы располагать максимально близко к микросхеме, это позволит исключить появление помех. Никогда не проводите соединения элементов при помощи длинных проводов. Они не только создают множество помех, но и способны принимать их. В результате микросхема, неустойчивая к этим помехам, будет работать неправильно, нарушится регулировка тока.
Вариант компоновки
Разместить все элементы можно в корпусе от старой лампы дневного света. В ней уже все имеется – корпус, патрон, плата (которую можно повторно использовать).
Внутри расположить все элементы блока питания и микросхему можно без особого труда. А с внешней стороны установить светодиод, который планируете запитывать от устройства. Схемы драйверов для светодиодов 220 В можно использовать практически любые, главное – понизить напряжение. Сделать это легко простейшим трансформатором.
Монтажную плату желательно использовать новую. А лучше вообще обойтись без нее. Конструкция очень простая, допустимо применить навесной монтаж. Обязательно удостоверьтесь в том, что на выходе выпрямителя напряжение в допустимых пределах, в противном случае микросхема сгорит. После сборки и подключения произведите замер потребляемого тока. Учтите, что в случае снижения тока питания увеличится ресурс светодиодного элемента.
Тщательно выбирайте схему драйвера для питания светодиодов, рассчитывайте каждый компонент конструкции – от этого зависит срок службы и надежность. При правильном подборе драйверов характеристики светодиодов останутся максимально высокими, а ресурс не пострадает.
Схемы драйверов для мощных светодиодов отличаются тем, что в них большее число элементов. Зачастую применяется ШИМ-модуляция, но в домашних условиях, что называется, «на коленке», такие устройства уже сложно собрать.
Источник: fb.ru
Основы светодиодного драйвера
и его схемотехника
Теплые подсказки: слово в этой статье составляет около 3800 слов, а время чтения составляет около 23 минуты.
Введение
Светодиод признан источником зеленого света четвертого поколения. Это твердый источник холодного света. Он имеет множество преимуществ, таких как высокая эффективность, длительный срок службы, безопасность и защита окружающей среды, небольшой размер, высокая надежность, быстрая скорость отклика и так далее.В настоящее время достигается такой же световой эффект. Потребляемая мощность светодиода составляет около 1/10 лампы накаливания и 1/2 люминесцентной лампы.
Многие страны и регионы ввели различные политики для поддержки развития светодиодной индустрии, чтобы эта отрасль могла стать важной частью важных отраслей страны, открывая огромные возможности для бизнеса. Схема драйвера светодиода очень важна для светодиодов, а управление затемнением светодиода может сэкономить энергию. В последние годы горячими темами стали управление и регулировка яркости белых светодиодов высокой яркости.
Каталог
I Основные сведения о драйвере светодиода
1. 1 Что такое драйвер светодиода
Драйвер светодиода изменяет источник питания на определенный ток напряжения для управления преобразователем напряжения светодиода. Как правило, вход драйвера светодиода включает в себя переменный ток высокой частоты сети (например, городское электричество), постоянный ток низкого напряжения, постоянный ток высокого напряжения, низкий и высокочастотный переменный ток (например, выход электронного трансформатора).
).Выходная мощность драйвера светодиода в основном представляет собой источник постоянного тока, который может изменять напряжение с изменением прямого падения напряжения светодиода. Основные компоненты источника питания светодиодов включают контроллер переключателя, катушку индуктивности, компонент переключателя (MOSFET), резистор обратной связи, устройство входного фильтра, выходной фильтр и так далее. В соответствии с требованиями в разных случаях должна быть схема защиты от перенапряжения на входе, схема защиты от пониженного напряжения на входе, защита от разомкнутой цепи светодиода, схема защиты от перегрузки по току и так далее.
1.2 Характеристики источника питания светодиодного драйвера
В частности, мощность привода светодиодных уличных фонарей установлена на большой высоте, поэтому обслуживание неудобно, а стоимость обслуживания также велика.
LED — это энергосберегающий продукт, а эффективность привода высока. Очень важно, чтобы в светильник была установлена мощность.
Эффективность источника питания высока, его потребляемая мощность небольшая, тепло в светильнике невелико, а также снижено повышение температуры лампы.Благоприятно для задержки затухания светодиода.
Коэффициент мощности — это потребность энергосистемы в нагрузке. Как правило, для электроприборов мощностью ниже 70 Вт обязательных показателей нет. Хотя коэффициент мощности отдельного электроприбора низкий, он мало влияет на электросеть, но вечером мощность электросети будет серьезно загрязнена большим количеством освещения и концентрацией нагрузки того же типа. . Говорят, что для драйвера светодиода мощностью 30 ~ 40 Вт в ближайшем будущем могут появиться определенные требования к коэффициенту мощности.
Теперь существует два вида трафика: один — это источник постоянного напряжения для нескольких источников постоянного тока, и каждый источник постоянного тока подается на каждый светодиод отдельно. Таким образом, комбинация является гибкой, и все отказы светодиодов не влияют на работу других светодиодов, но стоимость будет немного выше.
Другой — источник постоянного постоянного тока, то есть режим привода «Кеке Хуэй Бао», который управляется светодиодами в последовательной или параллельной работе. Он имеет преимущество низкой стоимости, но плохой гибкости, но также для устранения неисправности светодиода, не влияет на другие проблемы работы светодиода.Две формы сосуществуют в определенный период времени. Способ многонаправленной выходной мощности постоянного тока будет лучше с точки зрения стоимости и производительности. Может быть, это главное направление в будущем.
Способность светодиода противостоять скачкам напряжения относительно низкая, особенно способность противостоять обратному напряжению. Также важно усилить защиту в этой области. Некоторые светодиодные фонари устанавливаются на открытом воздухе, например, светодиодные уличные фонари. Из-за сброса нагрузки и индукции молнии в электросети будут происходить все виды перенапряжения, а некоторые выбросы вызовут повреждение светодиодов.Таким образом, анализ приводной мощности «Чжункэ Хуэй Бао» должен быть недостаточным для защиты от перенапряжения.
Что касается частой замены источника питания и ламп, драйвер светодиода должен иметь возможность подавлять скачок напряжения и защищать светодиод от повреждения.
В дополнение к обычной защите, лучше всего увеличить отрицательную обратную связь по температуре светодиода на выходе постоянного тока, чтобы предотвратить высокую температуру светодиода; соответствовать требованиям безопасности и электромагнитной совместимости.
II Типы драйверов светодиодов
2.1 Постоянный ток драйвера светодиодов
Распространенный на рынке драйвер светодиодных ламп делится на два типа в зависимости от режима управления. Один из них — это привод постоянного тока. Характеристика привода постоянного тока — постоянный выходной ток. Выходное напряжение изменяется в одном диапазоне. Поэтому мы часто видим, что приводная оболочка выделена (выход: DC ** V — ** V * * * mA + -5%) на рынке. Это означает, что выходное напряжение находится в одном из выходных напряжений.
Сколько мА диапазон, ток.
A. Выходной ток схемы управления постоянным током постоянный, но выходное постоянное напряжение изменяется в определенном диапазоне в зависимости от размера нагрузки. Сопротивление нагрузки небольшое, выходное напряжение низкое, чем больше сопротивление нагрузки, тем выше выходное напряжение.
Б. Цепь постоянного тока не боится короткого замыкания нагрузки, но категорически запрещается полностью разомкнуть нагрузку.
C. Схема привода постоянного тока идеально подходит для управления светодиодами, но, условно говоря, цена выше.
D. Следует обратить внимание на максимальный выдерживаемый ток и напряжение, которые ограничивают количество используемых светодиодов.
2.2 Драйвер светодиода с постоянным напряжением
Другой — это привод постоянного напряжения. Особенностью управления с постоянным напряжением является то, что выходное напряжение фиксировано, ток находится в пределах максимального значения при смене ламп и фонарей.
В этом случае оболочка обычно указывает (выход: DC ** V ** A) — это напряжение на выходе, фиксированное вольт, максимальный выходной ток — это сколько. Обычно светодиодный рынок — это выход 5 В, 12 В, 24 В и т. Д. .
А. При определении параметров в цепи стабилизации напряжения выходное напряжение фиксируется, а выходной ток изменяется с увеличением или уменьшением нагрузки.
Б. Схема стабилизации напряжения не боится размыкания нагрузки, но категорически запрещается полное замыкание нагрузки.
C. Светодиод управляется регулируемой схемой возбуждения. Каждой струне нужен соответствующий резистор, чтобы средняя яркость светодиода каждой струны была средней.
D. На яркость будут влиять выпрямляемые изменения напряжения.
III Применение драйвера светодиода
Применение драйвера светодиода зависит от параметров светодиода, которые мы хотим управлять.
Два наиболее важных параметра — это входное напряжение и входной ток.Как рассчитать входное напряжение и ток светодиодной лампы, лампа распространения снабжена отдельным пояснением. Вот только описание входа светодиодной лампы. Люди увидят исходные параметры движения (обязательно определите несколько ложных целей !!!!
Зная входное напряжение и входной ток платы лампы, мы выбираем соответствующий драйвер светодиода для использования. Например, известно, что входное напряжение платы лампы составляет 37-40 В, входной ток составляет 300 мА, затем можно выбрать выходное напряжение драйвера светодиода, чтобы включить его, ток примерно такой же.Формула поверхности, напряжение выше или ниже всех, должна быть включена. В противном случае будет мерцание. Низкий ток — это нормально.
Наконец, нам нужно только нажать на положительный и отрицательный полюсы, отмеченные пластиной лампы, чтобы сварить привод или соединительную линию. Следует отметить, что у обычной выходной линии, управляемой светодиодами, красный — положительный полюс. Черный — отрицательный полюс … Если это серая линия, то серый — положительный полюс, белый — отрицательный… Сине-коричневая линия, синяя линия — отрицательный полюс, синяя линия — отрицательный полюс и т.д.
Рисунок 1. Пример продукта общего использования светодиодного драйвера Схема
Давайте посмотрим видео о том, как сделать светодиодный драйвер:
Как сделать светодиодный драйвер
Основы схемы светодиодного драйвера
5.1 Что такое схема светодиодного драйвера
Драйвер светодиода — это электрическое устройство, которое регулирует питание светодиода или цепочки (или цепочек) Светодиоды.Драйвер светодиода реагирует на изменяющиеся потребности светодиода или цепи светодиода, обеспечивая постоянное количество энергии для светодиода, поскольку его электрические свойства изменяются с температурой.
5.2 Типы схем управления светодиодами и их классификация
Схема накачки заряда также является схемой преобразователя постоянного тока в постоянный. Схема накачки заряда использует емкость для хранения энергии эффекта накопления заряда и элемент связи емкостной энергии, управляя силовым электронным устройством для переключения высокочастотного переключателя, в течение определенного периода времени конденсатор может храниться и энергия высвобождается в оставшееся время.Эта схема получает разные выходные напряжения через разные соединения между зарядкой и разрядкой конденсаторов, и вся схема не требует никаких индукторов.
Схема подкачки заряда относительно мала, с меньшим количеством компонентов и более низкой стоимостью, но переключающий элемент относительно велик, а диапазон выходного напряжения относительно невелик, когда входное напряжение определено, выходное напряжение в основном составляет 1/3 ~ 3 раза. входного напряжения, а мощность схемы мала, а эффективность будет соответствовать выходному напряжению и входу.Соотношение между напряжениями меняется. Несколько светодиодов должны работать параллельно. Чтобы предотвратить неравномерное распределение тока, необходимо использовать балластные резисторы, которые значительно снизят эффективность системы. Следовательно, схема управления зарядовым насосом ограничена при применении драйвера светодиодного освещения высокой мощности, и в основном она используется в случае малой мощности.
Схема импульсного источника питания представляет собой схему преобразования постоянного / постоянного тока, которая изменяет выходное напряжение, изменяя соотношение времени между переключением и выключением.С точки зрения схемы, по сравнению со схемой накачки заряда, она содержит магнитные компоненты, то есть индуктор или высокочастотный трансформатор. Импульсный источник питания подразделяется на два типа преобразователей постоянного тока в постоянный, а именно, входной и выходной без изоляции, а именно «прямое соединение» и «вход и выход».
Типичные схемы «прямого» преобразователя постоянного тока в постоянный включают понижающий, повышающий, понижающий-повышающий и Cuk.
Типичные схемы изолированных преобразователей постоянного тока в постоянный с входом и выходом: несимметричный прямой, обратный несимметричный, двухтактный, полумостовой и полный мост.Схема импульсного источника питания может обеспечивать широкий диапазон выходного напряжения, а выходное напряжение регулируется плавно, выходная мощность велика, поэтому диапазон применения шире, особенно в ситуациях средней и большой мощности.
Линейная схема управления рассматривает полупроводниковое силовое устройство, работающее в линейной области, как динамический резистор и реализует управление постоянным током посредством управления уровнем управления. Недостатком линейной схемы управления является невысокий КПД, но она имеет быструю реакцию на изменение входного напряжения и нагрузки.Схема относительно проста. Легко контролировать ток светодиода напрямую, и легко контролировать высокую точность тока.
VI Новый дизайн схемы драйвера
Фактическое управление обратной связью импульсного источника питания — это выходное напряжение, а управление выходным током нелегко быть точным, а светодиодная лампа легко повреждается при управлении мощностью переключения предложение смещено; КПД линейной схемы невысокий.
На основании вышеуказанных причин разработана новая схема управления светодиодами.В схеме используется односторонний импульсный импульсный источник питания с обратным ходом в качестве регулятора передней ступени, а источник постоянного тока с линейным регулированием давления используется в качестве пост-регулятора. После преобразования однонаправленного обратноходового источника питания можно получить выходное напряжение постоянного тока, которое используется в качестве входа посткаскадного источника постоянного тока, управляемого напряжением. Поскольку входное напряжение источника постоянного тока управляется высокоэффективным импульсным источником постоянного тока с одним обратным ходом, источник постоянного тока с контролем давления может точно управлять светодиодом и изменять входное напряжение источника постоянного тока в большом диапазоне, поэтому эффективность и точность гарантированы, а электроснабжение может быть доставлено по городу.В то же время двухуровневый контроль непросто повредить светодиодную лампу.
Рис. 2. Новая схема схемотехники драйвера
Схема системы показана на рисунке 2. Трансформатор T1, переключающая трубка Q1, диод D1 и конденсатор C1 составляют односторонний импульсный импульсный источник питания с обратным ходом, а операционные усилители U1, U2 и силовой транзистор Q2 образуют регулируемый по давлению источник постоянного тока, а MCU STC89C51 является основным устройством управления. Когда значение серого изменяется, микроконтроллер генерирует соответствующее напряжение управления яркостью на основе полученного значения серого.Напряжение управления яркостью добавляется к тому же фазному входу U1. Обратная входная клемма U1 — это сигнал тока светодиода, полученный U2, а R12 — резистор обнаружения тока. Выходное напряжение U1 является управляющим напряжением МОП-лампы Q2, что известно из концепции недостатка операционного усилителя. Обратное входное напряжение U1 равно напряжению на его прямом входе, то есть ток на R12 контролируется напряжением управления яркостью и не изменяется при изменении нагрузки.
Singlechip выдает соответствующее напряжение управления яркостью в соответствии со значением серого, которое он получает, а также выдает сигнал PWM. Сигнал ШИМ соответствует сигналу TL431 для управления переключателем Q1. Затем MCU изменяет коэффициент заполнения сигнала ШИМ в соответствии с полученным сигналом тока светодиода и изменяет выходное напряжение импульсного источника питания, то есть изменяет постоянную. Входное напряжение источника потока снижает напряжение на силовой трубке Q2, так что она работает в зоне регулируемого сопротивления или рядом с зоной регулируемого сопротивления в случае постоянного выходного тока, чтобы повысить эффективность.TL431 это три терминала регулируемый опорный шунт, где существование TL431 и его соответствующей электрической фазы, чтобы ограничить максимальное выходное напряжение переключения источника питания и дополнительно повысить безопасность системы.
Когда освещение относительно хорошее, MCU управляет выходным сигналом напряжения управления яркостью в соответствии с полученным значением серого, так что выходной ток источника постоянного тока относительно невелик, и может быть достигнут эффект экономии энергии.На рисунке 2 выходное напряжение микроконтроллера контролируется цифро-аналоговым преобразователем для питания источника постоянного тока. На рис. 2 цифро-аналоговая часть не показана.
VII Базовое предложение по разработке драйвера светодиода
Конструкция драйвера светодиода несложна, но у нас должна быть хорошая идея. Поскольку мы делаем отладку перед расчетом, отладку и старение после отладки, мы считаем, что любой может преуспеть в светодиодах.
7.1 Размер тока светодиода
Как мы все знаем, если LEDripple слишком велик, это повлияет на срок службы светодиода и на то, насколько велико будет влияние, но в настоящее время нет конкретных индикаторов.
7.2 Chip Fever
Это в основном нацелено на микросхему привода высокого напряжения встроенного модулятора мощности, которая снижает энергопотребление микросхемы и не требует дополнительного энергопотребления для отвода тепла.
7.3 Power Tube Fever
Энергопотребление силовой трубки делится на две части: потери переключения и потери проводимости. Светодиод — это приложение для электропривода, и повреждение переключателя намного больше, чем потеря проводимости.Потери при переключении связаны с CGD и CGS силовой трубы, а также приводной способностью и рабочей частотой микросхемы, поэтому решение проблемы перегрева силовой трубы можно решить из следующих аспектов:
A. Силовая трубка MOS не может быть выбрана в зависимости от величины сопротивления проводимости. Чем меньше внутреннее сопротивление, тем больше емкость CGS и CGD.
B. Остальное — это частота и возможности привода микросхемы. Здесь мы говорим только о влиянии частоты.Частота прямо пропорциональна потерям проводимости. Поэтому, когда силовая трубка нагревается, мы должны сначала подумать, не слишком ли высока частота выбора. Когда частота снижается, чтобы получить такую же нагрузочную способность, пиковый ток должен быть больше или индуктивность становится больше, что может привести к тому, что катушка индуктивности попадет в область насыщения. Если ток насыщения индуктивности достаточно велик, CCM (режим непрерывного тока) может быть изменен на DCM (режим прерывистого тока), что требует увеличения емкости нагрузки.
7.4 Снижение частоты рабочей частоты
Снижение частоты в основном вызвано двумя причинами. Отношение входного напряжения к напряжению нагрузки невелико, а системные помехи велики. В первом случае будьте осторожны, чтобы не установить слишком высокое напряжение нагрузки, хотя напряжение нагрузки высокое, эффективность будет высокой.
Для последнего мы можем попробовать следующие аспекты: A, наименьший ток устанавливает наименьшую точку; B, чистая точка проводки, особенно ключевой путь смысла; C — выбор индуктора или индуктивности замкнутой магнитной цепи; D, RC фильтр нижних частот, этот эффект немного плох, C — плохая согласованность, отклонение немного велико, но этого должно быть достаточно для освещения.
7.5 Выбор индукторов или трансформаторов
Поскольку рабочее напряжение мощного светодиода составляет всего 3 В, полный мостовой выпрямитель преобразует 220 В переменного тока в постоянный, падение напряжения на полном мосту составляет около 1,8 В и КПД использования мощности только одного светодиода составляет всего 60%. Мы должны соединить вместе более 3-х светодиодов, чтобы общий КПД электроэнергии был более 80%.
В соответствии с принципом трехцветного синтеза белого света, 3 мощных светодиода мощностью 1 Вт с красным, зеленым и синим соединены последовательно, и яркость светодиода эквивалентна белому свету 3 Вт.В то же время можно комбинировать 6 видов цветного света, чтобы удовлетворить предпочтения людей в отношении преобразования цвета.
VIII Заключение
Схема драйвера светодиода использует импульсный источник питания в качестве первого уровня управления, источник постоянного тока управления давлением в качестве второго уровня управления, в сочетании с преимуществами обоих, эффективностью и контролем точность гарантирована, может питаться напрямую от городского электричества, двухуровневый привод, высокая безопасность, и не может легко повредить светодиодную лампу высокой цены.Эксперименты показывают, что эффективность системы может достигать более 83%, а мощность такая же, как у несимметричного импульсного источника питания с обратным ходом, поэтому его стоит продвигать.
Рекомендация книги
— Ассоциация производителей электрического оборудования и медицинских изображений (Автор)
—ЧЖОУ ЧЖИ МИН ДЭНГ (Автор)
Совершенно очевидно, что экономический рост тесно связан с доступностью энергии. К доступности энергии можно подойти двумя способами; Первый способ — построить больше электростанций, чтобы удовлетворить возросший спрос.Второй способ — снизить энергопотребление. Светодиодное освещение имеет множество преимуществ, таких как высокая надежность, низкие затраты на обслуживание, регулировка яркости, помимо основного преимущества энергосбережения и значительного ожидаемого повышения производительности. С другой стороны, недостатки в основном связаны с начальными затратами на замену систем освещения в дополнение к необходимости специальной схемы силовой электроники для управления ими для регулирования интенсивности и яркости. Цель проекта — заменить галогенные лампы (50 Вт) на встроенные светодиодные (10 Вт).Светодиоды имеют много преимуществ по сравнению с другими источниками света, такими как лампы накаливания или люминесцентные лампы. Наиболее важные преимущества — быстрое включение, меньшее тепловыделение, меньшее энергопотребление и более длительный срок службы. Светодиоды необходимо правильно управлять, чтобы обеспечить оптимальную производительность и долгий срок службы. Драйвер должен быть экономичным, что обычно не достигается с помощью дискретных компонентов, но может быть реализовано с помощью интегрированных решений.
— Айя Гебриль Ахмед (автор), Махмуд Насари Абд аль-Фаттах (автор), Айя Бакр Абд аль-Вахаб (автор)
Соответствующая информация о «Основах светодиодного драйвера и его схемотехнике»
О статье «Основы светодиодного драйвера и его схемотехника». Если у вас есть лучшие идеи, не стесняйтесь писать свои мысли в следующей области комментариев.Вы также можете найти больше статей об электронных полупроводниках через поисковую систему Google или обратиться к следующим связанным статьям.
Схема драйвера лазерного диода
В этом руководстве мы покажем вам, как подключить лазерный диод к электронной схеме. По сравнению со светодиодным светом, лазерный свет имеет более высокую концентрацию, меньший угол обзора и более узкий угол обзора. Для подключения лазерного диода в электронную схему нам понадобится схема драйвера лазерного диода .
Необходимые компоненты
- Лазерный диодный модуль (650 нм, 5 мВт)
- LM317 Регулятор напряжения IC
- Электролитический конденсатор 1 мкФ
- Керамический конденсатор 0,1 мкФ
- Резистор 300 Ом
- Потенциометр 10k
- Аккумулятор 9В
Принципиальная схема
Схема драйвера лазерного диода
Схема драйвера лазерного диода — это схема, которая используется для ограничения тока и затем подает на лазерный диод , , чтобы он мог работать должным образом.Если мы подключим его напрямую к источнику питания, из-за большего тока он повредит. Если ток низкий, он не будет работать из-за недостаточной мощности для запуска. Таким образом, необходима схема драйвера, чтобы обеспечить правильное значение тока, при котором лазерный диод переходит в рабочее состояние. Простому светодиоду нужен только резистор для ограничения тока, но в лазерном диоде нам нужна соответствующая схема для ограничения и регулирования тока. Обычно LM317 используется для регулирования мощности в схеме драйвера лазерного диода.
Лазерный диод (650 нм, 5 мВт)
Лазерный диод — это устройство, которое излучает свет в процессе оптического усиления зависит от стимулированного излучения из электромагнитного излучения, , проще говоря, Лазерный свет . Полная форма Laser — « L ight A mplification by S timulated E миссия R ». Лазерный свет отличается от других источников света, поскольку он излучает свет когерентно, , пространственно, и временно. Лазерный свет монохроматический. по своей природе, что означает, что это всего лишь один свет с одинаковой длиной волны и энергией, а не комбинация цветов света.
1. Конструкция лазерного диода
Лазерный диод
состоит из двух полупроводников, зажатых вместе. Сверху у него Арсенид галлия , свойство которого слишком заполнено электроном, поскольку в нем есть дырки. Полупроводник, который принимает электроны, называется полупроводником P-типа. В нижней части находится арсенид галлия и селен , свойство которых — заполнять дырку, так как у него есть дополнительный электрон. Полупроводники, которые дают дополнительный электрон, называются полупроводниками типа N. Этот формат конструкции создает между ними соединение P-N, в котором излучается лазерный свет.
2.Работа лазерного диода
По мере прохождения тока через полупроводник как отрицательно заряженные электроны, так и положительно заряженные дырки начинают течь к P-N переходу.Когда электрон и дырка объединяются вместе, из-за наличия дырки на более низком энергетическом уровне, чем электрон, он теряет некоторое количество энергии, чтобы объединиться с электроном. Эта энергия выходит в виде фотона. Для улавливания этого фотона света верхняя и нижняя поверхности P-N перехода покрыты зеркальным материалом. Затем этот фотон побудил другие дырки и электроны объединиться и высвободить фотон. Этот процесс завершится, когда весь P-N будет заполнен лазерным светом, а затем он будет непрерывно излучать лазерный свет наружу через него.
3. Заявки
- Промышленное применение: Гравировка, резка, разметка, сверление, сварка и т. Д.
- Медицинские приложения: для удаления нежелательных тканей, диагностики раковых клеток с помощью флуоресценции, стоматологических препаратов.
- Телекоммуникации
- Военное применение
- Хранение данных
LM317 Регулятор напряжения IC
Это регулируемый трехконтактный регулятор напряжения IC, он может выдавать и выходное напряжение 1.От 25 до 37 В. Что мы можем изменить в зависимости от потребности, используя два внешних резистора на регулируемом контакте LM317. Эти два резистора работают как схема делителя напряжения, используемая для увеличения или уменьшения выходного напряжения. Микросхема LM317 помогает в ограничении тока, защите от тепловой перегрузки и безопасной рабочей зоне. Если мы отключим регулируемую клемму, LM317 все равно будет полезен в защите от перегрузки. У него типичная линия и регулировка нагрузки 0,1%.
ПИН. | PIN Имя | PIN Описание |
1 | Настроить | Мы можем отрегулировать Vout через этот вывод, подключившись к цепи резисторного делителя. |
2 | Выход | Вывод выходного напряжения (Vout) |
3 | Вход | Вывод входного напряжения (Vin) |
Работа схемы драйвера лазерного диода
Когда батарея начинает подавать питание, оно сначала проходит через керамический конденсатор (0.1 мкФ). Этот конденсатор используется для фильтрации высокочастотного шума от нашего источника постоянного тока и подается на вход PIN3 микросхемы стабилизатора напряжения LM317 . Потенциометр (10 кОм) и резистор используются в качестве цепи ограничения напряжения, подключенной к регулируемому PIN1. Выходное напряжение полностью зависит от номинала этих резистора и потенциометра. Затем выходное напряжение снимается с вывода PIN2, и это напряжение фильтруется со второго конденсатора (1 мкФ). Этот конденсатор действует как балансировщик нагрузки, отфильтровывая колеблющиеся сигналы.Мы можем регулировать интенсивность лазерного света, перемещая потенциометр.
Выбор индуктора для проектирования светодиодных драйверов
% PDF-1.7
%
191 0 объект
>>> / Метаданные 297 0 R / Наброски 184 0 R / Страницы 188 0 R / Тип / Каталог / Viewer Настройки >>>
endobj
236 0 объект
> / Шрифт >>> / Поля [] >>
endobj
297 0 объект
> поток
False11.08.532018-11-06T16: 33: 07.492-05: 00Adobe PDF Library 15.0Eaton463c263d39fb3bfceb5416f4ca17d49e9f0ee3a5180800Индуктор для разработки светодиодных драйверов | Техническая нота 4062 | PDF-библиотека EatonAdobe 15.0falseAdobe InDesign CC 2015 (Windows) 2018-10-30T09: 25: 25.000-07: 002018-10-30T12: 25: 25.000-04: 002017-01-10T11: 39: 29.000-05: 00application / pdf
2018-11-13T14: 33: 09.050-05: 00
uuid: 2b842060-0eea-4506-98a3-5db95dd4c02duuid: 295bc928-7d28-455b-b009-01b147998303
конечный поток
endobj
184 0 объект
>
endobj
188 0 объект
>
endobj
192 0 объект
> / ExtGState> / Font> / ProcSet [/ PDF / Text] / Properties >>> / Rotate 0 / Tabs / W / Thumb 70 0 R / TrimBox [0 0 612 792] / Type / Page >>
endobj
1 0 obj
> / ExtGState> / Font> / ProcSet [/ PDF / Text] / Properties> / XObject >>> / Rotate 0 / Tabs / W / Thumb 71 0 R / TrimBox [0 0 612 792] / Type / Page >>
endobj
31 0 объект
> / ExtGState> / Font> / ProcSet [/ PDF / Text] / Properties >>> / Rotate 0 / Tabs / W / Thumb 72 0 R / TrimBox [0 0 612 792] / Type / Page >>
endobj
32 0 объект
> поток
HWn} W # 4 Ej
Купить светодиодный драйвер схемы онлайн
Отличные новости !!! Вы находитесь в нужном месте для драйвера микросхемы.К настоящему времени вы уже знаете, что что бы вы ни искали, вы обязательно найдете это на AliExpress. У нас буквально тысячи отличных продуктов во всех товарных категориях. Ищете ли вы товары высокого класса или дешевые и недорогие оптовые закупки, мы гарантируем, что он есть на AliExpress.
Вы найдете официальные магазины торговых марок наряду с небольшими независимыми продавцами со скидками, каждый из которых предлагает быструю доставку и надежные, а также удобные и безопасные способы оплаты, независимо от того, сколько вы решите потратить.
AliExpress никогда не уступит по выбору, качеству и цене. Каждый день вы будете находить новые онлайн-предложения, скидки в магазинах и возможность сэкономить еще больше, собирая купоны. Но вам, возможно, придется действовать быстро, так как этот драйвер с лучшими схемами вскоре станет одним из самых востребованных бестселлеров. Подумайте, как вам будут завидовать друзья, когда вы скажете им, что приобрели свой драйвер на AliExpress.Благодаря самым низким ценам в Интернете, дешевым тарифам на доставку и возможности получения на месте вы можете еще больше сэкономить.
Если вы все еще не уверены в драйвере для схемных светодиодов и думаете о выборе аналогичного продукта, AliExpress — отличное место для сравнения цен и продавцов. Мы поможем вам разобраться, стоит ли доплачивать за высококачественную версию или вы получаете столь же выгодную сделку, приобретая более дешевую вещь.А если вы просто хотите побаловать себя и потратиться на самую дорогую версию, AliExpress всегда позаботится о том, чтобы вы могли получить лучшую цену за свои деньги, даже сообщая вам, когда вам будет лучше дождаться начала рекламной акции. и ожидаемая экономия.AliExpress гордится тем, что у вас всегда есть осознанный выбор при покупке в одном из сотен магазинов и продавцов на нашей платформе. Реальные покупатели оценивают качество обслуживания, цену и качество каждого магазина и продавца.Кроме того, вы можете узнать рейтинги магазина или отдельных продавцов, а также сравнить цены, доставку и скидки на один и тот же продукт, прочитав комментарии и отзывы, оставленные пользователями. Каждая покупка имеет звездный рейтинг и часто имеет комментарии, оставленные предыдущими клиентами, описывающими их опыт транзакций, поэтому вы можете покупать с уверенностью каждый раз. Короче говоря, вам не нужно верить нам на слово — просто слушайте миллионы наших довольных клиентов.
А если вы новичок на AliExpress, мы откроем вам секрет.Непосредственно перед тем, как вы нажмете «купить сейчас» в процессе транзакции, найдите время, чтобы проверить купоны — и вы сэкономите еще больше. Вы можете найти купоны магазина, купоны AliExpress или собирать купоны каждый день, играя в игры в приложении AliExpress. Вместе с бесплатной доставкой, которую предлагают большинство продавцов на нашем сайте, мы думаем, вы сможете приобрести circuit led driver по самой выгодной цене.
У нас всегда есть новейшие технологии, новейшие тенденции и самые обсуждаемые лейблы.На AliExpress отличное качество, цена и сервис всегда в стандартной комплектации. Начните самый лучший шоппинг прямо здесь.
5 Вт QH-5W -. 1-2 3 : 1-2 3 : ~ 85-277 (AC85-277V) /: 3-6,6 / 600 ± 5% (),: 231513, 40, 60 | + 19 | 1 120 3+ 100 10+ 90 100+ 85 | |
LD220-1 — ( AP3706M ).3 1 : 1 3, 3 1, 1 1 : ~ 85-265 /: 12 / 320-350 (),: 231615 | + > 20 | 1 100 2+ 90 10+ 85 500+ 65 | |
LD12-1 — ( PT4115 / CL6808 / MC34063 / CL6807 / BP1360 ).1-3 1 : 1-3 1 : ~ 12-18 / 8-30 /: 3-11 / 300-320 (),: 141710 | + 40 | 1 80 10+ 60 100+ 50 500+ 45 | |
LD12-3 — ( PT4115 / CL6808 / MC34063 / CL6807).1-3 3 : 1-3 3 : ~ 12-18 / 8-30 /: 3-11 / 600-630 (),: 141710 | + 20 | 1 80 10+ 60 100+ 50 500+ 45 | |
LD12-5 — ( BP1601 ).4-7 1 : 4-7 1 : ~ 12-18 / 8-30 /: 12-24 / 300-320 (),: 231311, 65 | + 41 | 1 120 10+ 100 100+ 80 500+ 75 | |
20 Вт QH-JY7-10X3 — ( BP1808 ).7-10 3 : 7-10 3 : ~ 24-80 (AC24-60V, DC24-80V) /: 22-34 / 600 ± 5% (),: 211815, 12, 65 4 | + 7 | 1 150 10+ 140 100+ 120 | |
10 Вт QH-10W — ( BP3122 ).3-4 3 : 3-4 3 : ~ 85-277 (AC85-277V) /: 9-15 / 600 ± 5% (),: 301717, 60, 90 11 | 3-4. | 1 150 10+ 130 100+ 110 | |
20 Вт QH-20LP12-20X1 — (QH7938).12–20 1 : 12-20 1 : ~ 85-277 (AC85-277V) /: 35-68 / 300 ± 5% (),: 472015, 90, 90 20 | + 48 | 1-9 250 10-99 210 > 100 180 | |
20 Вт QH-20LP6-10X3 — (QH7938).6-10 3 : 6-10 3 : ~ 85-277 (AC85-277V) /: 18-33 / 600 ± 5% (),: 472015, 90, 90 20 | + 32 | 1-9 250 10-99 210 > 100 180 | |
20 Вт QH-20LP3-6X3 — (QH7938).3-6 3 : 3-6 3 : ~ 85-277 (AC85-277V) /: 9-20 / 900 ± 5% (),: 472015, 90, 90 20 | + 19 | 1-9 250 10-99 210 > 100 180 | |
T8 25W QH-25W-24S-T8 изолированный — (QH7938) Коэффициент мощности CE> 0.95. 12-24 1 : 25 : ~ 85-277 (AC85-277V) /: 35-82 / 300 ± 5% (),: 1401710 30 | + 5 | 1-9 480 10-99 440 > 100 410 | |
36 Вт QH-40LP20-36X1W — (QH7938) PF> 0.95. 20-36 1 : 36 : ~ 85-277 (AC85-277V) /: 60-120 / 300 ± 5% (),: 852724, 210, 210 50 | + 39 | 1-9 360 10-99 320 > 100 270 | |
36 Вт QH-40LP10-18X3W — (QH7938) PF> 0.95. 10-18 3 : 36 : ~ 85-277 (AC85-277V) /: 30-60 / 600 ± 5% (),: 852724, 210, 210 50 | + 20 | 1-9 360 10-99 320 > 100 270 | |
36 Вт QH-40LP6-12X3W — (QH7938) PF> 0.95. 6-12 3 : 36 : ~ 85-277 (AC85-277V) /: 18-40 / 900 ± 5% (),: 852724, 210, 210 50 | + 48 | 1-9 360 10-99 320 > 100 270 | |
36 Вт QH-40LP6-12X3W-adj — (QH7938) PF> 0.95. 6-12 3 : 36 — : ~ 85-277 (AC85-277V) /: 18-40 / 60-900 ± 5% (),: 852724, 210, 210, 200 79 | + | 1-9 800 10-99 760 > 100 720 | |
60 Вт QH-60LP18-30X3W — (QH7938) PF> 0.95. 18-30 3 : 60 : ~ 85-277 (AC85-277V) /: 54-100 / 600 ± 5% (),: 1102624, 310, 310 80 | + 19 | 1–4 700 5-9 650 10-99 600 > 100 560 | |
60 Вт QH-60LP10-20X3W — (QH7938) PF> 0.95. 10-20 3 : 61 : ~ 85-277 (AC85-277V) /: 32-68 / 900 ± 5% (),: 1102724, 310, 310 80 | 1–4 700 5-9 650 10-99 600 > 100 560 | ||
60 Вт QH-60LP6-12X5W — (QH7938) PF> 0.95. 6-12 5 : 57 : ~ 85-277 (AC85-277V) /: 18-38 / 1500 ± 5% (),: 1102724, 310, 310 80 | + 20 | 1–4 700 5-9 650 10-99 600 > 100 560 | |
60 Вт QH-60LP18-30X3W IP20 — (QH7938) PF> 0.95. 18-30 3 : 63 : ~ 85-277 (AC85-277V) /: 54-105 / 600 ± 5% (),: 1404528, 310, 310 120 | + 10 | 1–4 820 5-9 770 10-99 720 > 100 690 | |
60 Вт QH-60LP6-12X5W IP20 — (QH7938) PF> 0.95. 6-12 5 : 51 : ~ 85-277 (AC85-277V) /: 18-34 / 1500 ± 5% (),: 1404528, 310, 310 120 | + 20 | 1-4 850 5-9 800 10-99 750 > 100 720 | |
80 Вт QH-80WLC15-30X3W — (QH7938) PF> 0.95 TUV-EMC LVD CE. 18-30 3 : 80 : ~ 85-277 (AC85-277V) /: 56-100 / 800 ± 5% (),: 1243624, 210, 210 145 | + | 1-4 1200 5-9 1100 10-99 1000 > 100 900 | |
80 Вт QH-80WLC15-30X3W-adj — (QH7938) PF> 0.95 TUV-EMC LVD CE. 18-30 3 : 80 — : ~ 85-277 (AC85-277V) /: 56-100 / 60-800 ± 5% (),: 1243624, 210, 210, 200 175 | + | 1-4 1800 5-9 1700 10-99 1400 > 100 1200 | |
80 Вт QH-80LC12-20X3W — (QH7938) PF> 0.95 TUV-EMC LVD CE. 12-20 3 : 80 : ~ 85-277 (AC85-277V) /: 35-68 / 1200 ± 5% (),: 1684335, 210, 210 190 | 4-6. | ||
Темная энергия DE-18W12-18x1w .12-18 1 ( BP3167E ). Айши : 18 : ~ 90–260 /: 31-64 / 300 (),: 472118 | + 20 | 1-9 130 10-99 120 100+ 110 | |
LD12-9 — ( PT4115 ).10 : 10 (3 3) : 9-24 /: 9-11 / 850-950 (),: 261812, 65 | + 43 | 1 130 3+ 120 10+ 100 100+ 90 | |
ATB1140-12C321 (AT1140) — ( TB9961 , An9910B ).8-14 1 : 12 : ~ 50/75 /: 24-43 / 320 +/- 5% (),: 302016, 90 15 | 4-6. | 1 370 3+ 340 10+ 300 100+ 260 | |
ATB1140-06C321 (AT1140) — ( TB9961 , An9910B ) : 6 : ~ 30/45 /: 18-21 / 320 +/- 5% (),: 302016, 90 15 | 4-6. | 1 370 3+ 340 10+ 300 100+ 260 | |
ATB1140-06C651 (AT1140) — ( TB9961 , An9910B ) : 12 : ~ 30/45 /: 18-21 / 650 +/- 5% (),: 302016, 90 15 | 4-6. | 1 370 3+ 340 10+ 300 100+ 260 | |
ATB1140-06C961 (AT1140) — ( TB9961 , An9910B ) : 18 : ~ 30/45 /: 18-21 / 960 +/- 5% (),: 302016, 90 15 | 4-6. | 1 370 3+ 340 10+ 300 100+ 260 | |
ACC3630 ALPCB — ( HY3660 ). 8-12 1. : 12 : AC / DC 12-24 /: 24-36 / 300 (),: 402410, 100 15 | + 2 | 1 200 3+ 180 10+ 160 100+ 130 | |
ACC3660 ALPCB — ( HY6630 ).12-18 1. : 18 : AC / DC 12-24 /: 36-60 / 300 (),: 662812, 100 25 | + 2 | 1 350 3+ 320 10+ 300 100+ 270 | |
HG-2412 .9-12 1. : 12 : 12-24 /: 27-42 / 300-320 (),: 372215, 110 14 | + 8 | 1 250 3+ 220 10+ 200 100+ 180 | |
HG-2412 .4-6 3. : 12 : 12-24 /: 15-21 / 500 (),: 372215, 110 14 | + 10 | 1 240 3+ 210 10+ 190 100+ 170 | |
ATB1500-24321 (AT1500) — (HV9912NG).5-12 8-24 1-3 : 12/24 : 11-28 /: 15-42 (12) 30-85 (24) / 290-320 (),: 603117, 90 35 | + 230 | 1 550 3+ 500 10+ 440 100+ 410 | |
ATB1600-24C651 (AT1600) — (HV9912NG).10–26 3 : 48 : 24-28 /: 28-80 / 650 +/- 5% (),: 684125, 200 90 | + 140 | 1 600 3+ 550 10+ 500 100+ 470 | |
Понижающий модуль DC-DC : 15 : 12-24 /: 0,8-17, 1,8-2,5-3,3-5-9-12 / 3 (),: 20177 | + | 1-2 100 3-9 80 10+ 70 | |
MT3608 Повышающий модуль DC-DC : 56 : 2-24 /: 5-28 / 2 (),: 301711 | + | 1-2 100 3-9 80 10+ 70 | |
LM2596 Понижающий DC-DC : 75 : 4-35 /: 1-34 / 5 (),: 655627 | + | 1-2 100 3-9 80 10+ 70 | |
LD12-20 — ( XL6005 + ME4410 ).20 : 20 : 12 /: 30-38 / 600 (),: 773720 | + 10 | 1-2 450 3-9 420 10+ 370 | |
LD12-30 — ( XL6005 + ME4410 ).30 : 30 : 12 /: 30-34 / 950 (),: 773720 | + | 1 460 2+ 450 5+ 430 10+ 410 | |
LD12-50A -. 50 (TL494 + 2xIRF3205 + 90T03GH) : 50 : 12-34 /: 38 / 450-1600 (),: 705020, 140, 240 | + 5 | 1-2 550 3-9 500 10+ 450 | |
60-700-87 : 60 (253) : ~ 176-264 /: 40-87 / 700 (),: 2003230 195 | 1-2. | 1 840 2+ 760 5+ 690 10+ 640 | |
50-350-140 : 50 (401) : ~ 176-264 /: 70-140 / 350 (),: 2003831 | + 4 | 1 720 2+ 650 5+ 580 10+ 540 | |
60-1000-60 : 60 (175) : ~ 176-264 /: 60/1000 (),: 2003732 | 1-2. | 1 1000 2+ 900 5+ 820 10+ 770 | |
LST 30-390 : 33 (271) : ~ 176-264 /: 22-85 / 390 (),: 2023127 | + 2 | 1 700 2+ 680 | |
LST 35-300 : 35 (371) : ~ 176-264 /: 30-116 / 220-300 10 (),: 2023127 | 1 700 2+ 680 | ||
LST 35-350 : 35 (301) : ~ 176-264 /: 30-90 / 300-390 10 (),: 2023127 | 1 700 2+ 680 | ||
LST 35-350 : 33 (291) : ~ 176-264 /: 33-90 / 350 (),: 2023127 | 1 680 2+ 660 | ||
LST 40-700 : 40 (201) : ~ 176-264 /: 28-60 / 700 (),: 2024027 | 1 700 2+ 680 | ||
LST 50-350 (PF> 0.97) : 49 (451) : ~ 176-264 /: 50-140 / 350 (),: 2024027 | 1 700 2+ 680 | ||
LST 50-390 (PF> 0,97) : 51 (421) : ~ 176-264 /: 70-130 / 390 (),: 2024027 | 1 700 2+ 680 | ||
LST 60-700 : 60 (281) : ~ 176-264 /: 40-85 / 700 (),: 2024027 | 1 770 2+ 750 | ||
AT1430.5 1 : 3 2/5 1 : ~ 85-265 : 500/320 (),: 402016 | + 5 | 1 200 2+ 190 5+ 180 | |
.Снятые с производства светодиодные драйверы | |||
3 Вт HG2203. 3 : 1 3 : ~ 90–260 /: 3-4 / 580 (),: 211513 | 4-6. | 500+ 65 | |
LD12-40 -.40 : 40 : 12-34 /: 38/1300 (),: 705020 | 4-6. | 1-2 550 3-9 520 10+ 510 | |
LD12-50 -. 50 : 50 : 12-34 /: 38/1500 (),: 705020 | 4-6. | 1-2 500 3-9 480 10+ 450 | |
ЛДГП-20 -. 20 : 20 : ~ 85-265 /: 18/1300 (),: 703520 | + 1 | 1 310 2+ 300 10+ 280 | |
LD12-10M — ( AX2001 / A ).10 : 10 : 12 /: 11/950 (),: 43239 | 2-3. | 1 210 2+ 200 10+ 190 | |
LD12-15 -.6 3 : 15 (53) : 12 /: 18/640 (),: 804024 | 4-6. | 1 500 2+ 480 10+ 460 | |
LD12-7 -. 7 1 : 7 (71) : 12 /: 25/320 (),: 252013 | + | 1 180 2+ 170 10+ 150 | |
LD12-10 — ( MC34063 ).10 : 10 : ~ 12 / 12-24 /: 12/950 (),: 704016 | 4-6. | 1 270 2+ 260 10+ 250 | |
ЛДГП-10 — ( AP3706M ). 10 : 10 : ~ 85-265 /: 12/950 (),: 704020 | 4-6. | 1 220 2+ 200 10+ 190 | |
ЛДГП-10ПФК. 10 : 10, PF> 0,9 : ~ 85-265 /: 12/1000 (),: 764024 | + 1 | 1 290 2+ 285 10+ 270 | |
ЛД220М-7.7 1 : 7 : ~ 85-265 /: 27/350 (),: 483018 | 4-5. | 1 190 2+ 170 5+ 160 | |
LD220-5 ( AP3706M ). 5 1 : 5 : ~ 85-265 /: 19/350 (),: 301812 | + 2 | 1 140 2+ 130 | |
LD220-7.7 1 : 5-7 : ~ 85-265 /: 17-28 / 350 (),: 552617 | + > 25 | 1 200 2+ 190 10+ 180 | |
LD220-15. 15 1 : 15 : ~ 85-265 /: 24-54 / 300-320 (),: 421817 | 4-6. | 1 180 2+ 170 5+ 150 | |
LD220-12. 12 1 : 12 : ~ 85-265 /: 46 / 320-350 (),: 702625 | 4-5. | 1 220 2+ 210 5+ 200 | |
LDR220-7 ( VIPer22A ).7 1 : 7 : ~ 85-265 /: 26 / 320-350 (),: 414116 | + 4 | 1 200 2+ 190 5+ 180 | |
LD220-4 ( VIPer22A ) : 4 : ~ 85-265 /: 17/350 (),: 311716 | 4-5. | 1 120 2+ 110 | AT1140 : 6 1/6 3 : 12/24 : 320/640 (),: 302015 | 4. | 10+ 220 100+ 190 |
AT1141 : 6 1/3 3 : 12/24 : 320/640 (),: 322014 | 4. | 10+ 210 100+ 180 | |
AT1151 : 7 1 : 12 : 320 (),: 321912 | 4. | 10+ 210 100+ 180 | |
AT1500 : 15 1/24 1/5 3/10 3 : 12/24 : 320/640 (),: 603119 | 4. | 10+ 380 100+ 340 | |
AT1600 : 5 3/10 3 : 12/24 : 320/640 (),: 784025 | 4. | 10+ 420 100+ 380 | |
AT1000 : 3 1/3 2/3 3/3 4/3 5 : 12 : 320/620/750/1200/1600 (),: 43239 | 4. | 10+ 230 100+ 180 | |
AT1361 PFC : 24 1/36 1/12 3 : ~ 85-265 : 320/640 (),: 1423422 | 4. | 10+ 400 20+ 380 | |
AT1380 PFC : 18 1/6 3 : ~ 85-265 : 320/640 (),: 1322517 | 4. | 10+ 330 30+ 310 | |
LD220-18 PFC (PF> 0,9). 18 1 : 18 (181) : ~ 100–240 /: 65/320 (),: 1322617 | 2-4. | 1 350 2+ 330 10+ 300 | |
LD220-36 PFC (PF> 0.95). 36 1 : 36 (361) : ~ 100–240 /: 130/320 (),: 1433025 | 2-4. | 1 460 2+ 450 10+ 430 | |
AT1610 : 24 1/8 3 : ~ 85-265 : 320/640 (),: 683825 | 4. | 10+ 360 30+ 330 | |
AT6053 : 8-25 : ~ 220 : 128/192/256/320/384 (),: 2101813 | 4. | 10+ 260 50+ 230 | |
AT6070 : 8-25 : ~ 220 : 128/192/256/320/384 (),: 2531815 | 4. | 10+ 270 50+ 240 | |
LD12-100 Повышающий модуль DC-DC : 100 : 10-33 /: 11-35 / 10 (),: 655627 | 3-4. | 1-2 600 3-9 550 10+ 500 | |
LD12-150 Повышающий модуль DC-DC : 150 : 10-32 /: 11-35 / 10 (),: 655627 | 3-4. | 1-2 380 3-9 330 10+ 280 | |
Список схем светодиодных драйверов
Взаимодействие с другими людьми
Ночник на батарейках
Эта схема может использоваться в качестве ночника, когда розетка электросети недоступна для подключения когда-либо работающего небольшого устройства с неоновой лампой.Чтобы обеспечить минимальное потребление батареи, используется одна ячейка 1,5 В, а простые удвоители напряжения приводят в действие пульсирующий сверхяркий светодиод: потребляемый ток составляет менее 500 мкА. Дополнительный фоторезистор отключает цепь при дневном свете или при включении комнатных ламп, что позволяет дополнительно экономить ток. Это устройство будет непрерывно работать около 3 месяцев на обычном элементе размера AA или около 6 месяцев на элементе щелочного типа, но при добавлении схемы фоторезистора время работы будет удвоено или, что весьма вероятно, втрое.IC1 генерирует прямоугольную волну с частотой около 4 Гц. C2 и D2 образуют удвоители напряжения, необходимые для повышения напряжения батареи до пикового значения, способного управлять светодиодом ….
[подробнее]
Ультраяркая светодиодная лампа
Эта сверхяркая светодиодная лампа белого цвета работает от сети переменного тока 230 В с минимальным энергопотреблением. Его можно использовать для освещения VU-метров, SWR-метров и т. Д. Сверхъяркие светодиоды, доступные на рынке, стоят от 8 до 15 рупий. Эти светодиоды излучают яркий белый свет 1000-6000 мКд, как сварочная дуга, и работают от 3 вольт, 10 мА.Их максимальное напряжение составляет 3,6 вольт, а сила тока — 25 мА. При обращении со светодиодами следует соблюдать антистатические меры …
[подробнее]
Пилотный светильник с двумя светодиодами
Эта схема разрабатывается по запросу и может быть полезна тем, кто хочет, например, чтобы красный светодиод светился, когда прибор включен, и зеленый светодиод, когда тот же прибор выключен. Любой прибор, работающий от сети, может контролироваться этой схемой при условии, что для SW1 используется подходящий сетевой выключатель, способный выдерживать ток полной нагрузки.Когда SW1 замкнут, нагрузка и D4 находятся под напряжением, Q1 насыщается и замыкает D3, предотвращая его свечение ….
[подробнее]
Солнечная лампа с использованием PR4403
PR4403 является усовершенствованным родственником драйвера светодиода PR4402 40 мА. У него есть дополнительный вход под названием LS, который можно перевести в низкий уровень для включения светодиода. Это позволяет очень легко построить автоматическую светодиодную лампу с использованием аккумуляторной батареи и солнечного модуля. Вход LS подключается непосредственно к солнечному элементу, что позволяет использовать модуль в качестве светового датчика одновременно с зарядкой аккумулятора через диод.С наступлением темноты падает и напряжение на солнечном модуле: когда оно ниже порогового значения, PR4403 включается. В течение дня аккумулятор заряжается, и при включенном светодиоде драйвер потребляет всего 100 мкА ….
[подробнее]
Многоцветный светодиод HD
Большинство корпусов ПК имеют только один светодиод для индикации доступа к жесткому диску, при этом светодиод подключается к материнской плате через двухконтактный разъем. Однако этот индикатор работает только с дисками IDE, и если установлен контроллер диска SCSI, его активность не будет заметно заметна.Эта небольшая схема решает эту проблему с помощью многоцветного светодиода. Светодиод активности интерфейса IDE обычно управляется подключенным устройством через один или несколько каскадов с открытым коллектором ….
[подробнее]
Схема светодиода, работающего от сети
Вот простая и мощная светодиодная схема, которая может работать напрямую от сети переменного тока с напряжением 100 В и 230 В переменного тока. Схема может использоваться как локатор питания от сети, ночник и т. Д.. Резистор R1, R2 и конденсатор C1 обеспечивают необходимое ограничение тока. Схема достаточно защищена от скачков и скачков напряжения ….
[подробнее]
Автоматический аварийный свет малой мощности
Вот аварийный свет на основе белых светодиодов, который имеет следующие преимущества. 1-Он очень яркий из-за использования белых светодиодов. 2-Индикатор включается автоматически при отключении сетевого питания и выключается при возобновлении подачи электроэнергии.3-Имеет собственное зарядное устройство. Когда аккумулятор полностью заряжен, зарядка автоматически прекращается. Блок питания зарядного устройства построен на трехконтактном регулируемом стабилизаторе IC LM317 (IC1), а секция драйвера светодиода построена на транзисторе BD140 (Q2) ….
[подробнее]
Светодиодный фонарик
Распространенная проблема с небольшими фонариками — это короткий срок службы батарей и лампочки. Например, средняя лампа накаливания потребляет около 2 Вт.Светодиодный фонарик на рис. 1 потребляет всего 24 мВт, что дает ему более чем в 80 раз более длительный срок службы от 4 щелочных батареек AA (то есть до одного месяца непрерывной работы).
[подробнее]
Белые светодиоды с линейным питанием
Схема светодиодов ниже представляет собой пример использования 25 белых светодиодов, последовательно подключенных к линии 120 В переменного тока. Его можно изменить для большего или меньшего количества светодиодов, отрегулировав номинал резистора. Точное сопротивление будет зависеть от конкретных используемых светодиодов.Но вычислить номинал резистора немного сложно, так как ток не будет постоянно течь через резистор ….
[подробнее]
Светодиоды с питанием от сети переменного тока
Схема ниже иллюстрирует питание светодиода (или двух) от линии переменного тока 120 вольт с использованием конденсатора для снижения напряжения и небольшого резистора для ограничения пускового тока.




