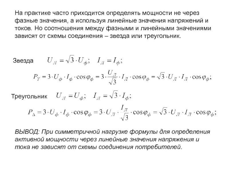
Расчет мощности трехфазной сети: формулы для расчета
Электрическая энергия на все объекты изначально поступает через трехфазную сеть. В частные дома она может заводиться напрямую, а в многоквартирном доме доходит лишь до вводного распределительного устройства. Далее по квартирам расходятся уже однофазные линии. В любом случае потребуется выполнить расчет мощности трехфазной сети, чтобы заранее определить ее способность выдерживать запланированные нагрузки по току. Для того чтобы сделать правильные вычисления, нужно знать особенности таких сетей. Все необходимые расчеты выполняются вручную при помощи формул или с использованием онлайн-калькулятора.
Специфика и особенности трехфазных сетей
Трехфазные электрические сети наиболее эффективно передают ток через промежуточные звенья, вплоть до потребителя. В процессе доставки потери энергии минимальны.
Наличие трехфазной сети в квартире или частном доме очень легко определить. Для этого нужно просто заглянуть в щиток и посчитать количество проводов.
Если в наличии 2 или 3 проводника, значит сеть однофазная. В ней два провода являются фазой и нулем. При наличии заземления может быть третий провод. В трехфазных сетях проводов больше на два из-за двух дополнительных фаз. При отсутствии заземления – их всего четыре, а при наличии заземляющего контура – пять.
Эту же задачу можно решить и с помощью вводного автоматического выключателя. К нему также подводится определенное количество проводов, подключаемых в соответствующие клеммы.
В процессе эксплуатации трехфазной сети велика вероятность неравномерного распределения нагрузки по отдельным фазам. Если к одной из них будет подключено только мощное оборудование, а к другим – обычные бытовые приборы, в этом случае может возникнуть ситуация, называемая перекосом фаз. В результате асимметрии тока и напряжения, отдельные потребители могут выйти из строя. Во избежание негативных последствий, нагрузка должна быть равномерно спланирована еще на стадии проектирования и выполнен расчет мощности трехфазной сети.
Трехфазная сеть, по сравнению с однофазной, отличается большим количеством кабельно-проводниковой продукции, автоматов и других устройств. К ней подключается специфическое трёхфазное оборудование Суммарная мощность будет выше ровно в три раза. Значение мощности рассчитывается по току и напряжению с использованием формул.
Расчет мощности потребителей
В первую очередь нужно заранее установить объемы потребляемой электроэнергии. Для этого суммируется мощность всех потребителей, находящихся в доме. Сюда входит мощное оборудование, обычная бытовая техника и осветительные приборы. У некоторых хозяев этот список может быть дополнен теплыми электрическими полами.
Все необходимы сведения можно посмотреть в техническом паспорте, который прилагается к каждому устройству. На некоторые приборы наносится соответствующая маркировка. Вначале идут самые мощные агрегаты и далее – все остальное оборудование, по мере уменьшения мощности.
Для вычислений берется стиральная машина-автомат, мощностью 2600 Вт, электрический водонагреватель – 1900 Вт, утюг – 1500 Вт, пылесос – 1000 Вт, микроволновка – 800 Вт, компьютер и оргтехника – 600 Вт, осветительные приборы (с лампами эконом) – 400 Вт, холодильник – 300 Вт, телевизор – 100 Вт.
Итоговый результат получился 9200 Вт и его необходимо перевести в киловатты. Для этого 9200 Вт делится на 1000, получается 9,2 кВт, что и будет расчетным потреблением электроэнергии.
С данной мощностью может справиться и одна фаза, однако в частных домах устанавливается более мощное оборудование, для работы которого лучше пользоваться сетями 380в. В этом случае гарантируется бесперебойное функционирование отопительных и водонагревательных котлов, насосов, электродвигателей и других агрегатов.
Как рассчитать трехфазную сеть
В качестве примера можно взять некие производственные площади с установленным оборудованием и по этим исходным данным делать расчет мощности трехфазного тока.
В каждом станке используется электродвигатель. Их общая мощность Ру1 составляет 50 кВт, с учетом активной мощности. Кроме того, в помещении установлены осветительные приборы общей мощностью (Ру2) – 3 кВт. Символ Ру обозначает величину установленной суммарной мощности для конкретных групп потребителей.
Работа оборудования осуществляется от трехфазной сети с 4 проводами и номинальным напряжением 380 В.
Кроме того, при расчетах учитывается коэффициент спроса Кс, действующий в режиме максимальной нагрузки. Он учитывает наивысшее количество включений потребителей данной группы. Для электродвигателей Кс1 берется с учетом величины их загруженности и составляет 0,35. Для приборов освещения Кс2 составляет 0,9. Все потребители выравниваются усредненным коэффициентом мощности cos φ = 0,75.
Расчеты начинаются с определения силовой нагрузки Р1 = 0,35 х 50 = 17,5 кВт. Далее рассчитывается осветительная нагрузка Р2 = 0,9 х 3 = 2,7 кВт. Таким образом, величина полной расчетной нагрузки составит Р = Р1 + Р2 = 17,5 + 2,7 = 20,2 кВт.
Для определения и расчета тока используется формула I = (1000 x P)/(1,73 x Uн x cos φ), в которой Р является расчетной мощностью потребителей, Uн – номинальным напряжением 380 вольт, cos φ – коэффициентом мощности.
Подставив нужные значения, находим значение силы и мощности по току: I = (1000 x 20,2)/(1,73 x 380 x 0,75) = 41 А.
Полученный результат дает возможность узнать, сможет ли сеть обеспечить нормальную работу потребителей.
Использование калькулятора для расчета мощности
Онлайн-калькулятор существенно ускоряет проведение расчетов мощности в трехфазной сети. Для этого должны быть заранее известны мощность и характер нагрузки – активной и реактивной, сетевое напряжение, а также тип сети – одно- или трехфазный. Все параметры рассчитываются по формулам и методикам, приведенным выше. Достаточно всего лишь вставить в окна необходимые данные и нажать кнопку «Рассчитать ток». В окне с обозначением тока в А появится искомый результат, показывающий величину тока по мощности.
Расчёт мощности трёхфазной сети | Сайт электрика
Привет читатели моего сайта.
Сегодня мы с вами на реальном примере рассмотрим формулу, с помощью которой, можно рассчитать мощность (нагрузку) трёхфазной сети.
Но для начала нужно определиться какая у вас мощность, так как она бывает двух видов:
1. равномерная (симметричная)
2. неравномерная (несимметричной)
Пример равномерной нагрузки – это когда у вас работает электродвигатель. То есть ток по всем фазам протекает одинаковый. Не большими разбежностями, тут можно пренебречь. А в нулевом проводе ток равняется нулю. В таком случае формула имеет вот такой вид:
P = √3*Uф*I* cos (φ) = 1,73Uл*I* cos (φ)
Где Uф – это фазное напряжение
Uл – это линейное напряжение
I – ток, который протекает в проводнике. Его можно измерять токоизмерительными клещами.
cos (φ) – коэффициент мощности. Обычно берут 0.76
Неравномерная нагрузка – это когда ток во всех фазах разный. К примеру, от трёхфазной сети питается освещение какого-то помещения. Один ряд светильников включили, и там горят все светильники.
Во втором ряду не горит 7 светильник, а в третьем 12. В таком случае нужно взять клещи, и измерить ток во всех фазах. А формула будет выглядеть вот так:
Pобщ = Ua*Ia* cos (φ1) + Ub*Ib* cos (φ2) + Uc*Ic* cos (φ3)
Давайте решим задачу.
Нужно найти мощность, которую потребляет загородный домик с трёхфазной сетью. Ток по фазам – A — 5.4, B – 7, C – 3 Ампер. cos (φ3) – для упрощения возьмём 1.
Решение.
Если cos (φ3) у нас равняется 1, то это число можно сократить, а все токовые показатели сложить и умножить на напряжение 220 В.
Робщ = (5,4 + 7+3)*220 = 15,4*220 = 3388 Вт ≈ 3,4 кВт
На этом у меня все. В статье я привел реальный пример, как можно рассчитать мощность трёхфазной сети. Конечно, если углубится в эту тему, то можно ещё найти активную и реактивную мощность. Но об этом я напишу в следующих статьях, так что подписывайтесь на обновления. Если статья была вам полезна, то поделитесь нею со своими друзьями в социальных сетях. Пока.
Кстати, советую вам посмотреть статью Расчет тока электродвигателя.
С уважением Александр!
Читайте также статьи:
Формула расчета мощности электрического тока
При проектировании любых электрических цепей выполняется расчет мощности. На его основе производится выбор основных элементов и вычисляется допустимая нагрузка. Если расчет для цепи постоянного тока не представляет сложности (в соответствии с законом Ома, необходимо умножить силу тока на напряжение – Р=U*I), то с вычислением мощности переменного тока – не все так просто. Для объяснения потребуется обратиться к основам электротехники, не вдаваясь в подробности, приведем краткое изложение основных тезисов.
Полная мощность и ее составляющие
В цепях переменного тока расчет мощности ведется с учетом законов синусоидальных изменений напряжения и тока. В связи с этим введено понятие полной мощности (S), которая включает в себя две составляющие: реактивную (Q) и активную (P). Графическое описание этих величин можно сделать через треугольник мощностей (см.
рис.1).
Под активной составляющей (Р) подразумевается мощность полезной нагрузки (безвозвратное преобразование электроэнергии в тепло, свет и т.д.). Измеряется данная величина в ваттах (Вт), на бытовом уровне принято вести расчет в киловаттах (кВт), в производственной сфере – мегаваттах (мВт).
Реактивная составляющая (Q) описывает емкостную и индуктивную электронагрузку в цепи переменного тока, единица измерения этой величины Вар.
Рис. 1. Треугольник мощностей (А) и напряжений (В)
В соответствии с графическим представлением, соотношения в треугольнике мощностей можно описать с применением элементарных тригонометрических тождеств, что дает возможность использовать следующие формулы:
- S = √ P 2 +Q 2 , – для полной мощности;
- и Q = U*I*cos φ , и P = U*I*sin φ – для реактивной и активной составляющих.
Эти расчеты применимы для однофазной сети (например, бытовой 220 В), для вычисления мощности трехфазной сети (380 В) в формулы необходимо добавить множитель – √ 3 (при симметричной нагрузке) или суммировать мощности всех фаз (если нагрузка несимметрична).
Для лучшего понимания процесса воздействия составляющих полной мощности давайте рассмотрим «чистое» проявление нагрузки в активном, индуктивном и емкостном виде.
Активная нагрузка
Возьмем гипотетическую схему, в которой используется «чистое» активное сопротивление и соответствующий источник переменного напряжения. Графическое описание работы такой цепи продемонстрировано на рисунке 2, где отображаются основные параметры для определенного временного диапазона (t).
Емкостная нагрузка
Как видно на рисунке 3, график характеристик емкостной нагрузки несколько отличается от активной.
Индуктивная нагрузка
Представленный ниже график демонстрирует характер «чистой» индуктивной нагрузки. Как видим, изменилось только направление мощности, что касается наращения, оно равно нулю.
Негативное воздействие реактивной нагрузки
В приведенных выше примерах рассматривались варианты, где присутствует «чистая» реактивная нагрузка. Фактор воздействия активного сопротивления в расчет не принимался.
В таких условиях реактивное воздействие равно нулю, а значит, можно не принимать его во внимание. Как вы понимаете, в реальных условиях такое невозможно. Даже, если гипотетически такая нагрузка бы существовала, нельзя исключать сопротивление медных или алюминиевых жил кабеля, необходимого для ее подключения к источнику питания.
Реактивная составляющая может проявляться в виде нагрева активных компонентов цепи, например, двигателя, трансформатора, соединительных проводов, питающего кабеля и т.д. На это тратится определенное количество энергии, что приводит к снижению основных характеристик.
Реактивная мощность воздействует на цепь следующим образом:
- не производит ни какой полезной работы;
- вызывает серьезные потери и нештатные нагрузки на электроприборы;
- может спровоцировать возникновение серьезной аварии.
Именно по этому, производя соответствующие вычисления для электроцепи, нельзя исключать фактор влияния индуктивной и емкостной нагрузки и, если необходимо, предусматривать использование технических систем для ее компенсации.
Расчет потребляемой мощности
В быту часто приходится сталкиваться с вычислением потребляемой мощности, например, для проверки допустимой нагрузки на проводку перед подключением ресурсоемкого электропотребителя (кондиционера, бойлера, электрической плиты и т.д.). Также в таком расчете есть необходимость при выборе защитных автоматов для распределительного щита, через который выполняется подключение квартиры к электроснабжению.
В таких случаях расчет мощности по току и напряжению делать не обязательно, достаточно просуммировать потребляемую энергию всех приборов, которые могут быть включены одновременно. Не связываясь с расчетами, узнать эту величину для каждого устройства можно тремя способами:
- обратившись к технической документации устройства;
- посмотрев это значение на наклейке задней панели; Потребляемая мощность прибора часто указывается на тыльной стороне
- воспользовавшись таблицей, где указано среднее значение потребляемой мощности для бытовых приборов.

Таблица значений средней потребляемой мощности
При расчетах следует учитывать, что пусковая мощность некоторых электроприборов может существенно отличаться от номинальной. Для бытовых устройств этот параметр практически никогда не указывается в технической документации, поэтому необходимо обратиться к соответствующей таблице, где содержатся средние значения параметров стартовой мощности для различных приборов (желательно выбирать максимальную величину).
Пожаловалась бабушка соседка снизу: подарили мне дети моющий пылесос. Он прекрасно работает, но откуда-то идет запах гари.
Пошел смотреть. Проводка у нас старая: лапша из алюминия 2,5 квадрата. А пылесос потребляет 2,5 kW. Прикинул, как работает формула расчета мощности по току и напряжению для этого случая.
Разделил 2500 ватт на 220 вольт. Получил чуть больше 11 ампер. Наши провода держат нагрузку 22 А. Имеем практически двойной резерв потоку. Другие потребители при уборке отключены.
Стали проверять и нюхать: запах около квартирного щитка.
Открыл, осмотрел: шина сборки ноля в саже, на одной перемычке горелая изоляция. Винт крепления ослаблен. Вот и причина начала возгорания. Исправил.
На этом примере я показываю, что всегда надо оценивать мощность потребления электроприборов и возможности проводки с защитными устройствами. Об этом рассказываю ниже.
Что такое мощность в электричестве: просто о сложном
Вспомнилась былина об Илье Муромце, когда он приложил всю свою мощь к соловью разбойнику. У бедолаги сразу посыпались искры из глаз, как пламя с верхней картинки на проводке с неправильным монтажом.
Простыми словами: мощность в электричестве — это силовая характеристика энергии, которой оценивают, как способности генераторных установок ее вырабатывать, так возможности потребителей и транспортных магистралей.
Все эти участки должны быть точно смонтированы и налажены для обеспечения безопасной работы. Как только в любом месте возникает неисправность, так сразу развивается авария во всей схеме.
Если говорить о домашнем электрическом оборудовании, то приходится постоянно соблюдать баланс между:
- включенными в сеть приборами;
- конструкцией проводов и кабелей;
- настройкой защитных устройств.

Только комплексное решение этих трех вопросов может обеспечить безопасность проводки и жильцов.
Как рассчитать электрическую мощность в быту
Формулы расчета мощности в электричестве позволяют выполнить качественную оценку безопасности каждого из перечисленных выше пунктов.
Пользоваться ими не сложно. Я уже приводил в предыдущих статьях шпаргалку электрика, где они помещены в наглядной форме для цепей постоянного тока.
Они полностью справедливы для активной составляющей мощности переменного тока, совершающей полезную работу. Кстати, кроме нее есть еще и бесполезная — реактивная, связанная с потерями энергии. Ее описанию посвящен второй раздел.
Такие вычисления удобно делать с помощью онлайн калькулятора. Он избавляет от рутинных математических вычислений и арифметических ошибок.
При любом из способов для расчета активной мощности требуется знать две из трех электрических величин:
Как измерить электрическую мощность дома
Существует еще одна возможность оценки активной мощности: ее измерение в действующей схеме специальными приборами: ваттметрами.
Точные замеры может обеспечить промышленный лабораторный ваттметер. Он изготавливается как прибор, работающий на аналоговых сигналах,так и с помощью цифровых технологий.
В бытовой проводке точные вычисления не нужны. Для нее выпускаются различные виды более простых ваттметров.
Популярностью пользуются приборы, которые можно вставить в розетку и подключить к ним шнур питания от потребителя, включить их в работу и сразу снять показания на дисплее в ваттах.
Их так и называют: ваттметр розетка. Они измеряют чисто активную мощность переменного тока.
Такие приборы избавляют электрика от выполнения сложных операций под напряжением, когда требуется замерять:
- действующее напряжение;
- силу тока;
- угол сдвига фаз между векторами тока и напряжения.
Потом все данные дополнительно требуется вводить в формулу расчета мощности по току и напряжению, делать по ней вычисления.
Этот метод можно упростить, если внимательно наблюдать за показаниями электрического счетчика индукционной системы с вращающимся диском.
Он считает совершенную работу: потребленную мощность за определенную время.
Однако скорость вращения диска как раз и характеризует величину потребления. Надо просто посчитать сколько раз он обернется за минуту и перевести в ватты по табличке, расположенной на корпусе.
Почему реактивное сопротивление схемы влияет на мощность переменного тока
Синусоидальная гармоника напряжения, поступая на резистивное сопротивление, изменяет величину тока без его отклонения на комплексной плоскости.
Такой ток совершает полезную работу с минимальными потерями энергии, вырабатывая активную мощность. Частота колебания сигнала не оказывает на нее никакого влияния.
Сопротивление конденсатора и индуктивности зависит от частоты гармоники. Его противодействие отклоняет направление тока на каждом из этих элементов в разные стороны.
Такие процессы связаны с потерей части энергии на бесполезные преобразования. На них расходуется мощность Q, которую называют реактивной.
Ее влияние на полную мощность S и связь с активной P удобно представлять графически прямоугольным треугольником.
Захотелось его нарисовать на фоне оборудования из нагромождений фарфора и металла, где пришлось поработать довольно долго.Отвлекся. Не судите за это строго.
Сравните его с опубликованным мною ранее треугольником сопротивлений. Находите общие черты?
Ими являются геометрические пропорции фигуры, описывающие их формулы и угол φ, определяющий потери полной мощности. Перехожу к их более подробному рассмотрению.
Формулы расчета мощности для однофазной и трехфазной схемы питания
В идеальном теоретическом случае трехфазная схема состоит из трех одинаковых однофазных цепей. На практике всегда есть какие-то отклонения. Но, в большинстве случаев при анализах ими пренебрегают.
Поэтому рассматриваем вначале наиболее простой вопрос.
Графики и формулы под однофазное напряжение
Как работает резистор
На чисто резистивном сопротивлении синусоиды тока и напряжения совпадают по углу, направлены на каждом полупериоде одинаково.
Поэтому их произведение, выражающее мощность, всегда положительно.
Его значение в произвольный момент времени t называют мгновенным, обозначая строчной буквой p.
Среднее значение мощности в течение одного периода называют активной составляющей. Ее график для переменного тока имеет фигуру симметричного всплеска с максимальным значением Pm в середине каждого полупериода Т/2.
Если взять половину его величины Pm/2 и провести прямую линию в течении одного периода Т, то получим прямоугольник с ординатой P.
Его площадь равна двум площадям графиков активной составляющих одного любого полупериода. Если посмотреть на картинку внимательнее, то можно представить, что верхняя часть всплеска отрезана,перевернута и заполнила свободное пространство внизу.
Представление этого графика помогает запомнить, что на активном сопротивлении мощность постоянного и переменного тока вычисляется по одной формуле, не меняет своего знака.
На резисторе не создается реактивных потерь.![]()
Как работает индуктивность
Катушка с обмоткой своими витками запасает энергию магнитного поля. Благодаря процессу ее накопления индуктивное сопротивление отодвигает вперед на 90 градусов вектор тока относительно приложенного напряжения на комплексной плоскости.
Перемножая их мгновенные величины получаем значения мощности, которое за один период меняет знаки (направление) в каждом полупериоде.
Частота изменения мощности на индуктивности в два раза выше,чем у ее составляющих: синусоид тока и напряжения. Она состоит из двух частей:
- активной, обозначаемой индексом PL;
- реактивной QL.
Реактивная часть на индуктивности создается за счет постоянного обмена энергией между катушкой и приложенным источником. На ее величину влияет значение индуктивного сопротивления XL.
Как работает конденсатор
Емкость конденсатора постоянно накапливает заряд между своими обкладками. За счет этого происходит сдвиг вектора тока вперед на 90 градусов относительно приложенного напряжения.
График мгновенной мощности напоминает вид предыдущего, но начинается с отрицательной полуволны.
Реактивная составляющая, выделяемая на конденсаторе, зависит от величины емкостного сопротивления XC.
Как работает реальная схема со всеми видами сопротивлений
В чистом виде приведенные выше графики и выражения встречаются не так часто. На самом деле передача электроэнергии и ее работа на переменном токе связаны с комплексным преодолением сил электрического сопротивления резисторов, конденсаторов и индуктивностей.
Причем, какая-то из этих составляющих будет преобладать. Для таких случаев преобразования электрической энергии в мгновенную мощность могут иметь один из следующих видов.
На верхней картинке показан случай, когда вектор тока отстает от приложенного напряжения, а на нижней — опережает.
В обоих случаях величина активной составляющей уменьшается от значения полной на значение, выражаемое как cosφ. Поэтому его принято называть коэффициентом мощности.
Как работает схема трехфазного электроснабжения
На ввод распределительного щита многоэтажного здания поступает трехфазное напряжение от электроснабжающей организации, вырабатываемое промышленными генераторами.
Его же, за отдельную плату, при желании может подключить владелец частного дома, что многие и делают. При этом рабочая схема и диаграмма напряжений выглядит следующим образом.
В старой системе заземления TN-C она выполняется четырехпроводным подключением, а у новой TN-S — пятипроводным с добавлением защитного РЕ проводника. Его на этой схеме я не показываю для упрощения.
Каждую из фаз при работе необходимо стараться нагружать одинаково равными по величине токами. Тогда в домашней проводке будет создаваться наиболее благоприятный оптимальный режим без опасных перекосов энергии.
В этом случае формула расчета мощности по току и напряжению для трехфазной схемы может быть представлена простой суммой аналогичных формул для составляющих однофазных цепей.
А поскольку они все идентичные, то их просто утраивают.
Например, когда активная мощность фазы В имеет выражением Рв=Uв×Iв×cosφ, то для всей трехфазной схемы она будет выражена следующей формулой:
Если пометить фазное выражение буквой ф. например Pф, томожно записать:
Аналогично будет вычисляться реактивная составляющая
Поскольку P и Q представляют величины катетов прямоугольного треугольника, то гипотенузу или полную составляющую можно вычислить как квадратный корень из суммы их квадратов.
Как учитывается трехфазная полная мощность
В энергосистеме, да и в частном доме, требуется анализировать подключенные нагрузки, равномерно распределять их по источникам напряжений.
С этой целью работают многочисленные конструкции измерительных приборов. На щитах управления подстанций расположены щитовые ваттметры и варметры, предназначенные для работы в разных долях кратности.
Старые аналоговые приборы показаны на этой картинке.
Для того, чтобы не путаться в записях вычислений введены разные наименования единиц.
Они обозначаются:
- ВА — (русское), VA (международное) вольтампер для полной величины мощности;
- Вт —(русское), var (международное) ватт —активной;
- вар (русское), var (международное) — реактивной.
Аналоговые приборы измеряют только активную или реактивную составляющую, а полную величину необходимо вычислять по формулам.
Многие современные цифровые приборы способны осуществлять эту функцию автоматически.
Видеоурок Павла Виктор дополняет мой материал. Рекомендую посмотреть.
Калькулятор мощности для своих
Здесь вы можете выполнить вычисления онлайн без использования формул и арифметических действий. Просто введите ваши исходные данные в таблицу и жмите кнопку “Рассчитать ток”.
А в заключение напоминаю, что для ваших вопросов создан раздел комментариев. Задавайте их, я отвечу.
Иногда можно услышать такой простой вопрос: «какая мощность в розетке?».
Ответ, как ни странно, чаще всего такой: 10 ампер. Или – 220 вольт. Понятно, что вопрос – дурацкий. Но и объяснение не лучше – «А на розетке так написано».
Мощность и ток
Если правильно отвечать на поставленный вопрос, то для читателей, прогуливающих в детстве уроки физики, можно сказать, что мощность электричества зависит от двух величин:
- величины напряжения;
- силы тока.
В общем, эти две величины определяют величину мощности как переменного, так и постоянного тока. Память может подсказать что-то типа: для участка цепи, для полной цепи. Это отголоски того же школьного учебника физики, где говорится о законе Ома.
Да, этот знаменитый закон и позволяет рассчитать мощность электрического тока. Конечно, школьная программа представляла этот закон для цепей постоянного тока, но суть от этого не меняется. Формула вечная и неизменная: P = U х I.
Перефразируя закон ома в простой язык, получаем простой ответ на вопрос о мощности в розетке: сила тока зависит от нагрузки.
Сила тока и приложенная нагрузка
Тривиальное понятие этого тезиса позволит не производить элементарных действий, постоянно совершаемых нами, или окружающими нас людьми:
- включать один электрический удлинитель в другой, втыкая в оба все доступные вилки от разных, иногда достаточно мощных, потребителей электроэнергии;
- подключать к севшему аккумулятору автомобиля другой, соединяя их проводами от старой электропроводки;
- наращивать провода от электрического чайника кабелем с витой парой;
- устанавливать в гараже нагреватель, мощностью 5 квт, подключая его к обыкновенной розетке.
Аналогичные примеры неграмотных действий можно приводить до бесконечности. Человеческая беспечность не знает границ. Чтобы больше не допускать подобных ошибок, давайте разберем как правильно производить расчет электрической мощности.
Чайник и электрическая мощность
Не забивая головы простейшими формулами (есть дела и поважнее этого), запомним простое соотношение, достаточное для применения его в быту.
Точность его не соответствует формуле расчета, но позволяет помнить, что: 1 квт электроэнергии – это приблизительно 5 ампер тока в сети 220 вольт.
Таким образом, становится понятно, что электрический чайник, включенный в кухонную розетку, потребляет около 5 ампер тока. А лампа накаливания, мощностью 100 Вт – в десять раз меньше: 0,5 ампера. Конечно, такие примитивные знания нужны для домохозяек, расчет мощности электрического тока производится по формулам.
Необходимость расчетов мощности
Человек мало сталкивается с необходимостью проведения расчетов (мощностей постоянного электрического тока) в быту. Чаще всего такая необходимость возникает при ремонте автомобиля, где источником тока служит аккумулятор. Или какой-то продвинутый пользователь начинает подбирать новый кулер для своего процессора в компьютере.
Чаще возникает необходимость провести элементарные расчеты при ремонтных работах в квартире, при подборе сгоревшего блока питания и пр.
Расчет мощности электрического тока по формулам
Существует формула расчета электрического тока для однофазной и трехфазной сети. Вряд ли кто-то захочет и сможет ими воспользоваться – разбираться что такое cosφ при замене электрической проводки в доме или квартире нецелесообразно.
Реально можно произвести все необходимые расчеты в режиме онлайн. Интернет набит разными таблицами, соответствующими графиками и калькуляторами. Для очень нуждающихся читателей можно добавить, что сечение кабеля для осветительной сети — 1,5 кв. мм. А для электропитания розеток применяется кабель сечением 2,5 кв. мм.
Остальные расчеты, требующиеся при производстве электромонтажных работ в различных областях деятельности – лучше доверить специалистам, которые в своей работе используют различные приборы: амперметры, вольтметры, индикаторы фазы, измерители сопротивления изоляции, измерители сопротивления заземления и пр.
Ремонт и строительство домов и квартир, особенности расчетов
Чтобы произвести расчет электропроводки в квартире недостаточно произвести подбор сечения электрических проводов.
В электрическом щите устанавливаются и электрические автоматы, и защитные устройства и электрический счетчик. Эти установочные изделия также подбираются и рассчитываются при разработке проекта электропитания, в котором производится также расчет количества и параметров устройств защитного заземления.
Для расчетов и подбора видов электропроводки, использующейся при изготовлении удлинителей, организации временных схем электропитания, необходимо понимать, что силовые кабели для однофазной и трехфазной цепи различны по количеству жил, условиям прокладки, токовым нагрузкам и прочим параметрам.
При использовании кабелей и проводов необходимо учитывать и материал изготовления токопроводящих жил.
Наличие в загородном доме, даче трехфазных потребителей электроэнергии, таких как скважинный насос, электродвигатели, сварочное оборудование, требует при подборе кабелей электропроводки учитывать их пусковые токи.
А при выборе электрического счетчика электроэнергии – активную и реактивную составляющую в потребляемой мощности, если предполагается постоянная работа трехфазного оборудования.
“>
формулы для расчета мощностных показателей
Наибольшее распространение в нашей стране получили однофазные и трёхфазные электрические сети. Сетевые компании стремятся к развитию именно трёхфазных распредок, т.к. из них всегда можно сделать однофазные, для питания частных квартир и домов. Однако последнее время и частники стремятся к получению трёхфазного электропитания своих жилых помещений.
Трёхфазная электрическая сеть
Как узнать свою схему
Распределительная сеть, приходящая в квартиры и дома потребителей, сегодня делится приблизительно поровну на: однофазную и трёхфазную. Что касается промышленности, там всегда применяется «трёхфазка». На улицах городов и сёл можно увидеть только сети в трёхфазном исполнении, хотя её могут разделить на однофазную. Обычно это происходит для потребителей с разрешённой мощностью менее 10 000 Вт.
Данное распределение сделано для снижения потерь электрической энергии, чтобы обеспечить наибольшее КПД при передаче мощности от генерирующей станции до конечного потребителя. Потери в трехфазной сети при этом меньше.
Дополнительная информация. Потери электроэнергии – это недоотпуск конечному потребителю электроэнергии, по сравнению с произведённой. Обусловлены ненулевым сопротивлением кабелей, проводов и оборудования. Поэтому протекающему току оказывается сопротивление, что приводит к потерям распределительной сети.
Для определения своего типа подключения не нужно быть электриком. Для начала нужно открыть электрический щит, расположенный либо внутри квартиры/дома, либо на лестничной площадке/ближайшей к дому опоре. Необходимо обратить внимания на подходящий кабель. Наличие от одного до трёх проводов указывает на однофазную сеть, 4-5 проводов – на «трёхфазку». Только не следует прикладывать пальцы к проводам для их подсчёта.
Пример «трёхфазки»
По современным правилам присоединения электроустановок практически все частные жилые дома подключаются по трём фазам с нагрузкой 15 кВт.
Также три фазы подводят к большим многоквартирным домам.
Трёхфазное или однофазное подключение
Для начала необходимо разобраться, что предпочтительнее для потребителя. Для этого рассмотрим плюсы и минусы каждого вида подключения.
При использовании «трёхфазки» зачастую неопытные потребители неравномерно распределяют нагрузки по фазам. Например, если в доме на фазе А (так называемая фазная нагрузка) будут «посажены» бойлер и котёл, а на фазе С – люстра и игровая приставка с телевизором, то перекос фаз в такой схеме обеспечен. Чем это грозит? «Всего лишь» выходом из строя дорогостоящих бытовых приборов. Это происходит из-за отсутствия симметрии токов и напряжения в конкретной бытовой цепи. Чтобы этого не происходило, необходимо при распределении нагрузок привлечь опытного специалиста, а не надеяться на собственную смекалку.
Не стоит забывать о большем количестве материала, необходимого для организации схемы с подключением по трём фазам. Провода и автоматы потребуются в существенно большем количестве, что неизбежно отразится на кошельке организатора.
Однофазка при использовании проводов одинакового сечения будет существенно уступать по возможности передачи нагрузки трёхфазке. Поэтому, если планируется большое количество потребителей электрической энергии, вторая предпочтительнее.
Пример однофазки
Например, к потребителю подходит провод с поперечным сечением 16 мм². В этом случае, чтобы избежать его нагрева, общая нагрузка не должна превышать 14 000 Вт. При использовании трёх фаз того же поперечного сечения нагрузка серьёзно увеличится – до 42 000 Вт, что даёт возможность подключения большего количества бытовых потребителей. Однако не стоит забывать, что в этом случае и расход электроэнергии возрастёт пропорционально, а стоимость кВт/ч на сегодняшний день недешёвая.
Пример расчёта мощностных показателей
Теперь для примера расчёта мощности трехфазных сетей рассмотрим абстрактный производственный цех, где есть двадцать электрических двигателей. В главный распределительный щит данного помещения подведена четырёхпроводная кабельная линия (трёхфазка не обходится только тремя фазами: А, В, С, в ней обязательно присутствует ноль N).
Напряжение здесь будет 380/220 В. Примем, что общая нагрузка установленных двигателей равна 40 кВт (Ру1=40 кВт). Кроме того, присутствует освещение с общей нагрузкой осветительных приборов в 3 кВт (Ру2=3 кВт).
Ру – общепринятое обозначение установленной мощности всех потребителей, состоящая из мощностных показателей каждого электроприбора в отдельности. Единица измерения – кВт.
Здесь необходимо поговорить о важном параметре при расчёте мощности – коэффициенте спроса (Кс).
Важно! Коэффициент спроса – это отношение максимума нагрузки за 30 минут к их общей паспортной (установленной) мощности. По сути, показывает, какое количество приборов находится в работе в каждый период времени. Часто его обозначают как cosφ.
В рассматриваемом нами примере коэффициент спроса показывает объём загрузки электродвигателей в каждый момент времени. Для осветительной сети промышленного помещения его обычно принимают равным 0,9. Для действующих электродвигателей Кс=0,35.
Усреднённый cosφ принимается равным 0,75.
Теперь произведём вычисления. Для начала нужно просчитать отдельно силовую и световую составляющие общей нагрузки:
Р1=0,35*40=14 кВт; Р2=0,9*3=2,7 кВт.
Формула полной нагрузки в этом случае будет следующей:
Р=Р1+Р2=14+2,7=16,7 кВт.
Рассчитать мощность трехфазного тока в нашем случае можно, используя уравнение:
I=1000*P/1,73*Uн* cosφ, где:
- Р – расчетная мощность двигателей и освещения, кВт;
- Uн – напряжение на приёмнике, в частности междуфазное, равное напряжению в сети. В данном случае равно 380 В;
- Cosφ – коэффициент спроса.
Итак, сила тока и мощность трехфазной сети могут быть определены на основе приведённого выше примера. Расчет тока по мощности не менее важен, чем расчет мощностных показателей сети.
Видео
Оцените статью:
Расчет мощности линейного напряжения
Мощность постоянного тока в электрической цепи определяется простым способом, путем умножения силы тока и напряжения.
Эти величины являются постоянными и не подвержены изменениям во времени, поэтому и значение мощности будет постоянным, поскольку вся система находится в уравновешенном состоянии.
Переменный ток по всем параметрам отличается от постоянного, особенно наличием количества фаз. Очень часто возникают ситуации, когда нужно выполнить расчет мощности трехфазного тока, для того чтобы правильно определить характеристики подключаемой нагрузки. Проведение таких расчетов требует специальных знаний о работе трехфазной системы питания. Трехфазные сети, наряду с однофазными, получили широкое распространение в связи с низкими материальными затратами и удобством эксплуатации.
Характеристики трехфазной системы
Трехфазные цепи как правило соединяются двумя основными способами – звездой (рис. 1) и треугольником, который будет рассмотрен ниже. На всех схемах для более удобного пользования фазы обозначаются символами А, В, С или U, V, W.
При использовании схемы «звезда» (рис.
1), значение суммарного напряжения в точке пересечения фаз N является равным нулю. В этом случае трехфазный ток, по сравнению с однофазным, будет обладать постоянной мощностью. Данное положение указывает на уравновешенность трехфазной системы, а мгновенная полная мощность будет выражена в виде формулы:
Соединение звездой характеризуется двумя видами напряжения – фазным (рис. 2) и линейным (рис. 3). В первом случае напряжение определяется между одной из фаз и нулевой точной пересечения N. Линейное напряжение соответствует напряжению, существующему между самими фазами.
Таким образом, значение полной мощности для соединения звездой отображается следующей формулой:
Однако следует учитывать разницу между линейным и фазным напряжением, составляющую √3. Поэтому считать необходимо сумму мощностей всех фаз. Для расчетов активной мощности применяется формула Р = 3 х Uф х Iф х cosφ, а для реактивной – Р = √3 х Uл х Iф х cosφ.![]()
Другим распространенным способом фазного соединения считается «треугольник».
Данный вид соединения предполагает одинаковое значение фазного (Uф) и линейного (Uл) напряжения. Соотношение между фазными и линейными токами определяется в виде формулы I = √3 х Iф, в соответствии с которой значение фазного тока составит Iф = I х √3.
Таким образом, мощности линейных величин при данном способе соединения будут выражаться с помощью следующих формул:
- Полная мощность: S = 3 х Sф = √3 х U х I;
- Активная мощность: Р = √3 х U х I х cosφ;
- Реактивная мощность: Q = √3 х U х I х sinφ.
На первый взгляд формулы мощности для каждого вида соединений кажутся одинаковыми. При отсутствии достаточных знаний и опыта, это может привести к неправильным выводам. Чтобы избежать подобных ошибок, следует рассмотреть пример типового расчета.
- Соединение электродвигателя выполнено в виде треугольника, напряжение в сети составляет 380 В, сила тока – 10 А.
Поэтому значение полной мощности будет следующим: S = 1,73 х 380 х 10= 6574 В х А. - Далее этот же электродвигатель был соединен звездой. В этом случае на каждую обмотку фазы стало поступать напряжение в 1,73 раза ниже, чем при подключении треугольником, хотя сетевое напряжение осталось прежним. Соответственно сила тока в обмотках также уменьшилась в 1,73 раза. Существует еще один важный момент: если при соединении треугольником линейный ток в 1,73 раза превышал фазный, то в дальнейшем, когда схема изменилась на звезду, их значение стало равным. В результате, уменьшение линейного тока составило: 1,73 х 1,73 = 3 раза.
- Таким образом, в одной и той же формуле используются разные значения: S = 1,73 х 380 х 10/3= 2191 В х А, следовательно при переподключении электродвигателя со схемы треугольника на звезду, происходит снижение мощности в 3 раза.
Измерение мощности ваттметром
В электрических сетях измерение мощности осуществляется специальным прибором – ваттметром.
Схемы подключения могут быть разными, в зависимости от подключения нагрузки и ее характеристик. В случае симметричной нагрузки (рис. 1), для проведения измерений используется только одна фаза, а полученные результаты, затем, умножаются на три. Данный способ является наиболее экономичным, позволяя существенно снизить размеры измерительного прибора. Он используется в тех случаях, когда нет необходимости в получении точных данный по каждой фазе.
В случае несимметричной нагрузки (рис. 2) измерения будут более точными. Однако для замеров мощности каждой фазы потребуется три прибора с большими габаритными размерами. Обрабатывать показания также придется со всех трех приборов.
Расчет мощности трехфазного тока и ее измерение можно выполнить в электрической цепи при отсутствии нулевого проводника (рис. 3). В такой схеме применяется два прибора, а для расчетов используется первый закон Кирхгофа: IA+IB+IC=0. Таким образом, показания двух ваттметров в сумме дают значение трехфазной мощности для данной цепи.
Расчет мощности трехфазной сети
Трёхфазнаянагрузка называется равномерной, когда по всем фазным проводникам протекает одинаковый ток. При этом сила тока в нулевом проводнике равна нулю. Примером равномерной (симметричной) нагрузки являютсятрёхфазныеэлектродвигатели. В этом случае мощность потребителя рассчитывается по формуле
P = 3*Uф*I* cos(φ) = 1,73Uл*I* cos(φ) (1)
Когда по фазным проводникам протекают различные по величине токи, нагрузка называется неравномерной или несимметричной. В случае несимметричной нагрузки по нулевому (нейтральному) проводу протекает ток. В данном случае мощность определяется по формуле:
Pобщ = Ua*Ia* cos(φ1) + Ub*Ib* cos(φ2) + Uc*Ic* cos(φ3) (2)
Пример 1
Какой ток протекает в цепи трехфазного электродвигателя мощностью 1,45 КВт и cos(φ)=0,76? Напряжение сети Uф/Uлин = 220/380 В
Решение: 3-х фазные электродвигатели являются симметричной нагрузкой.
Используя формулу (1), после преобразований, получаем:
I = P/3*Uф* cos(φ) = 1450/3*220*0,76 = 2,9 А
Пример 2
Какую мощность потребляет коттедж с трёхфазным вводом, если по фазным проводам протекают токи величиной 4,2; 5,1 и 12 А? Принять cos(φ) = 1
Решение: Используя формулу (2), имеем:
Робщ = (4,2 + 5,1+12)*220 = 21,3*220 = 4,7 КВт
Расчет величины переменного электрического тока при однофазной нагрузке.
Предположим, что нас обычный дом или квартира в которой имеется электрическая сеть переменного тока напряжением 220 вольт.
В доме имеются электроприборы:
Для освещения дома установлены 5 электролампочек по 100 ватт каждая и 8 электролампочек мощностью 60 ватт каждая. 2. Электродуховка, мощностью 2 киловатта или 2000 ватт. 3. Телевизор, мощностью 0,1 киловатт или 100 ватт. 4.
Холодильник, мощностью 0,3 киловатта или 300 ватт. 5. Стиральная машина мощностью 0,6 киловатт или 600 ватт. Нас интересует, какой ток будет протекать на вводе в наш дом или квартиру при одновременной работе всех вышеперечисленных электроприборов и не повредится ли наш электросчетчик, рассчитанный на ток 20 ампер?
Расчет: 1, Определяем суммарную мощность всех приборов: 500 + 480 + 2000 + 100 + 300 + 600 = 3980 ватт 2. Ток, протекающий в проводе при такой мощности определяется по формуле:
где: I – ток в амперах (А) Р – мощность в ваттах (Вт) U – напряжение в вольтах (В) cos φ – коэффициент мощности (для бытовых электросетей можно принять 0,95) Подставим числа в формулу: І = 3980 /220 * 0,95 = 19,04 А Вывод: Счетчик выдержит, так как ток в цепи меньше 20 А. Для удобства пользователей ниже приведена форма расчета тока.
Вам следует ввести в соответствующие поля формы суммарное значения мощности в ваттах всех ваших электроприборов, напряжение в вольтах, обычно 220 и коэффициента мощности, 0,95 для бытовой нагрузки, нажать кнопку «Вычислить» и в поле «Ток» появится величина тока в амперах.
Если у вас нагрузка в киловаттах, следует перевести ее в ватты, для чего умножить на 1000. Для очистки введенного значения мощности следует нажать кнопку «Очистить». Очистку введенных по умолчанию значений напряжения и косинуса следует произвести клавишей delete переместив курсор в соответствующую ячейку (при необходимости).
Форма расчета для определения тока при однофазной нагрузке.
Расчет величины переменного электрического тока при трехфазной нагрузке.
Теперь предположим, что нас обычный дом или квартира в которой имеется электрическая сеть переменного тока напряжением 380/220 вольт. Почему указываются два напряжения – 380 В и 220 В? Дело в том, что при подключении к трехфазной сети в ваш дом заходят 4 провода – 3 фазы и нейтраль (по старому – ноль).
Так вот, напряжение между фазными проводами или иначе – линейное напряжение будет 380 В, а между любой из фаз и нейтралью или иначе фазное напряжение будет 220 В. Каждая из трех фаз имеет свое обозначение латинскими литерами А, В, С.
Нейтраль обозначается латинской N.
Таким образом, между фазами А и В, А и С, В и С – будет напряжение 380 В. Между А и N, В и N, С и N будет 220 В и к этим проводам можно подключать электроприборы напряжением 220 В, а значит в доме может быть как трехфазная, так и однофазная нагрузка.
Вообще-то трехфазные нагрузки принято считать в киловаттах, поэтому, если они записаны в ваттах, их следует разделить на 1000. Нас интересует, какой ток будет протекать на вводе в наш дом или квартиру при одновременной работе всех вышеперечисленных электроприборов и не повредится ли наш электросчетчик, рассчитанный на ток 20 ампер?
Расчет: Определяем суммарную мощность всех приборов: 3 кВт + 15 кВт = 18 кВт 2. Ток, протекающий в фазном проводе при такой мощности определяется по формуле:
где: I – ток в амперах (А) Р – мощность в киловаттах (кВт) U – линейное напряжение, В cos φ – коэффициент мощности (для бытовых электросетей можно принять 0,95) Подставим числа в формулу: = 28,79 А
Определить
Линейные и фазные токи
Пример расчета:.
К источнику трехфазной сети с линейным напряжением Uл=380В и частотой f=50 Гц подключена равномерная нагрузка, соединенная по схеме «звезда», с полным сопротивлением в фазе Z=90 Ом и индуктивностью L= 180 мГн, Определить активную, реактивную и полную мощности, коэффициент мощности,
Решение.
1 Фазное напряжение:
U ф = U л / √ 3=380 / √ 3 = 220 В.
Фазный ток
Линейный ток
4 Реактивное сопротивление в фазе:
5 Активное сопротивление в фазе:
6 Коэффициент мощности катушки:
sinφ=XL/z= 56,5/90=0,628
7 Мощности, потребляемые нагрузкой:
а) активная:
Или
б) реактивная:
в) Полная:
Расчет мощности трехфазной сети
Трёхфазнаянагрузка называется равномерной, когда по всем фазным проводникам протекает одинаковый ток.
При этом сила тока в нулевом проводнике равна нулю. Примером равномерной (симметричной) нагрузки являютсятрёхфазныеэлектродвигатели. В этом случае мощность потребителя рассчитывается по формуле
P = 3*Uф*I* cos(φ) = 1,73Uл*I* cos(φ) (1)
Когда по фазным проводникам протекают различные по величине токи, нагрузка называется неравномерной или несимметричной. В случае несимметричной нагрузки по нулевому (нейтральному) проводу протекает ток. В данном случае мощность определяется по формуле:
Pобщ = Ua*Ia* cos(φ1) + Ub*Ib* cos(φ2) + Uc*Ic* cos(φ3) (2)
Пример 1
Какой ток протекает в цепи трехфазного электродвигателя мощностью 1,45 КВт и cos(φ)=0,76? Напряжение сети Uф/Uлин = 220/380 В
Решение: 3-х фазные электродвигатели являются симметричной нагрузкой. Используя формулу (1), после преобразований, получаем:
I = P/3*Uф* cos(φ) = 1450/3*220*0,76 = 2,9 А
Пример 2
Какую мощность потребляет коттедж с трёхфазным вводом, если по фазным проводам протекают токи величиной 4,2; 5,1 и 12 А? Принять cos(φ) = 1
Решение: Используя формулу (2), имеем:
Робщ = (4,2 + 5,1+12)*220 = 21,3*220 = 4,7 КВт
Организация стока поверхностных вод: Наибольшее количество влаги на земном шаре испаряется с поверхности морей и океанов (88‰).
Механическое удерживание земляных масс: Механическое удерживание земляных масс на склоне обеспечивают контрфорсными сооружениями различных конструкций.
Общие условия выбора системы дренажа: Система дренажа выбирается в зависимости от характера защищаемого.
В цепи постоянного тока мощность определяется довольно просто – это произведение тока и напряжения. Они не изменяются во времени и есть постоянной величиной, соответственно и мощность является постоянной, то есть система уравновешена.
С сетями переменного напряжения все гораздо сложнее. Они бывают однофазные, двухфазные, трехфазные и т.д. Наибольшее распространение получили однофазные и трехфазные сети в силу своего удобства и наименьших затрат.
Рассмотрим трехфазную систему питания
Такие цепи, могут соединяться в звезду или в треугольник. Для удобства чтение схем и во избежание ошибок фазы принято обозначать U, V, W или А, В, С.
Схема соединения звезда:
Схема соединения фаз в звезду
Для соединения звездой суммарное напряжение в точке N равно нулю.
Мощность трехфазного тока в данном случае тоже будет постоянной величиной, в отличии от однофазного. Это значит что трехфазная система уравновешена, в отличии от однофазной, то есть мощность трехфазной сети постоянна. Мгновенно значение полной трехфазной мощности будет равно:
В данном типе соединения присутствуют два вида напряжения – фазное и линейное. Фазное – это напряжение между фазой и нулевой точкой N:
Фазное напряжение в цепи
Линейное – между фазами:
Линейное напряжение
Поэтому полная мощность трехфазной сети для такого типа соединения будет равна:
Но поскольку линейное и фазное напряжение отличаются между собой в , но считается сумма фазовых мощностей. При расчете трехфазных цепей такого типа принято пользоваться формулой:
Соответственно для активной:
Для реактивной:
Схема соединения в треугольник
Как видим при таком виде соединения, фазное и линейное напряжение равны, из чего следует, что мощность для соединения в треугольник равна:
Измерение мощности
Измерение активной мощности в сетях производится с помощью ваттметра
Цифровой ваттметр Аналоговый ваттметр
В зависимости от схемы соединения нагрузки и его характера (симметричная или несимметричная) схемы подключения приборов могут разниться.
Рассмотрим случай с симметричной нагрузкой:
Схема включения ваттметра при симметричной нагрузке
Здесь измерение проводится всего лишь в одной фазе и далее согласно формуле умножается на три. Этот способ позволяет сэкономить на приборах и уменьшить габариты измерительной установки. Применяется, когда не нужна большая точность измерения в каждой фазе.
Измерение при несимметричной нагрузке:
Схема включения ваттметра при несимметричной нагрузке
Этот способ более точный, так как позволяет измерить мощность каждой фазы, но это требует трех приборов, больших габаритных размеров установки и обработки показаний с трех приборов.
Измерении в цепи без нулевого проводника:
Схема включения ваттметра при отсутствии нулевого провода
Эта схема требует двух приборов. Этот способ основывается на первом законе Кирхгофа
IA+IB+IC=0. Из этого следует, что сумма показаний двух ваттметров равна трехфазной мощности этой цепи.
Ниже показана векторная диаграмма для данного случая:
Векторная диаграмма включения двух ваттметров при различных видах нагрузки
Мы можем сделать вывод, что показания приборов зависят не только от величины, но еще и от характера нагрузки.
Из диаграммы следует, что мы можем определить показание приборов аналитически:
Проанализировав полученный результат можем сделать вывод что, при преобладании активной нагрузки (φ=0) результаты измерения ваттметров тождественны (W1=W2). При активной и индуктивной (R-L) показания W1 меньше чем W2 (W1 60 0 показания W1 вообще отрицательные (W1 W2, а при φ 0 показания W2 Posted in Электротехника
Комментарии к статье “ Мощность трехфазной сети ”
В формуле мощности при соединении треугольником надо дописать что Iф= КОРЕНЬ из I ЛИНЕЙНОГО, а значит окончательнаяф формула принимает вид почти ТАКОЙ ЖЕ как и для мощности при соединении звездой — Р=КОРЕНЬ из ТРЁХ * Uфазное * I линейное*соs f
При чём U фазное = U линейное.
То есть в обеих случаях формула мощности одна и та же.
ПОдскажите , клещами на проводниках 3 полючного автомата померили ток, получили значения. Как считать мощность через. корень квадратный? или как для однофазки P=UI
Все зависит от того, какую мощность вы хотите посчитать. Если полную, то да, S = UI. Для других мощностей нужно использовать другие формулы.
Добавить комментарий
Отменить ответ
- Автоматизация технологических процессов (121)
- Альтернативная энергетика (32)
- Интернет вещей (IoT) (90)
- Микроконтроллеры (31)
- Моделирование электромеханических систем (22)
- Новости партнеров (1)
- Новости электроники (155)
- Основы электричества (27)
- Реактивная мощность (12)
- Робототехника (26)
- Станки с ЧПУ (36)
- Схемотехника (82)
- Теория автоматического управления (14)
- Электрика в быту (60)
- Электрические машины и аппараты. Трансформаторы (69)
- Электропривод (115)
- Электроснабжение (77)
- Электротехника (102)
- Энергосбережение (81)
- Магнитные пускатели – 87 562
- Что такое активная, реактивная и полная мощность – 70 786
- Логические элементы и их схемная реализация – 70 455
- Механические характеристики при торможении синхронных машин – 55 712
- Подключение амперметров к сети – 51 284
- Соотношение между фазными и линейными напряжениями.
Номинальные напряжения – 49 449 - Что такое категории надежности электроснабжения? – 45 936
- Мощность трехфазной сети – 45 426
- Ввод и распределение электроэнергии в многоквартирном доме – 44 902
- В чем разница между NPN и PNP транзисторами? – 41 871
Расчет тока и мощности | ИП Субботин
Для расчета цепи трехфазного переменного тока и выбора параметров элементов сети, необходимо знать расчетное значение потребляемой активной мощности. Напомним, что физически активная мощность представляет собой энергию, которая выделяется в единицу времени в виде теплоты на активном сопротивлении участка цепи. Единица активной мощности — Вт.
Иногда, в паспорте (или на шильдике) электрооборудования может быть указано значение полной мощности, которая больше активной мощности на величину коэффициента мощности (косинуса фи).
Ниже приведены онлайн калькуляторы для расчета тока и мощности в однофазной сети 220 В или трехфазной сети 380 В, 6 кВ и 10 кВ.
При определении Расчетной мощности или тока нагрузки должны учитываться единичные номинальные мощности или потребляемые токи всех электроприемников и потери мощности в питающих линиях. Номинальные (ещё их называют установленные) мощности указывают в паспортах электроустановок.
Значения коэффициента реактивной мощности зависят от параметров подключаемых электроприемников. В наших онлайн калькуляторах используются самые распространенные значения, в соответствии с действующими нормами и правилами.
Расчет трехфазного и однофазного тока по мощности
При выборе номинального тока защитного коммутационного аппарата (например, автоматического выключателя), необходимо полученное значение расчетного тока округлить к ближайшему большему току по принятому в нашей стране ряду номинальных токов выключателей.
При выборе номинального первичного тока трансформатора тока, также необходимо округлить полученное значение расчетного тока к ближайшему большему току по ряду номинальных токов трансформаторов.
Расчет трехфазной и однофазной мощности по току
Максимальная мощность присоединяемых энергопринимающих устройств, указываемая в технических условиях на технологичкеское присоединение, это мощность, которую могут потреблять из сети элекроприемники при их максимальной единовременной загрузке.
Величина максимальной мощности больше расчетной мощности, так как она не учитывает Коэффициенты спроса и одновременности.
Так, например, абонентам, имеющим однофазный ввод 220 В с максимальной мощностью 5 кВт и вводной коммутационный аппарат на 25 А, получив технические условия на увеличение максимальной мощности до трехфазных 15 кВт, также необходим вводной автоматический выключатель на 25 А, но уже трехфазный, на 380 В.
Наша строительная компания оказывает услуги по проектированию электроснабжения (в том числе временного и резервного) жилых, общественных и промышленных зданий. В составе проекта обязательно должен быть раздел по расчету электрических нагрузок.
Предлагаем вам пример расчета электрических нагрузок садового товарищества на территории которого 229 земельных участков, который был выполнен нашей компанией в 2016 году: пример расчета.
Также, мы берем на себя все функции по выполнению строительно-монтажных работ (см. страницу Электромонтажные работы).
Если у вас остались вопросы, наши специалисты с радостью вам помогут. Позвоните нам прямо сейчас по телефону +7 (903) 137-59-05, или воспользуйтесь формой обратной связи.
Расчета тока по мощности: формула, онлайн расчет
Подключение к бытовой или промышленной электрической сети потребителя, мощность которого больше той, на которую рассчитан кабель или провод чревато самыми неприятными, а порой и катастрофическими, последствиями. При правильной организации электропроводки внутри жилого помещения будут постоянно срабатывать автоматические выключатели или перегорать плавкие предохранители (пробки).
Если защита выполнена неправильно или вообще отсутствует, это может привести:
- к перегоранию питающего провода или кабеля;
- оплавлению изоляции и короткому замыканию между проводами;
- перегреву медных или алюминиевых кабельных жил провода и пожару.
Поэтому перед подключение потребителя к электросети желательно знать не только его паспортную электрическую мощность, но и потребляемый от сети ток.
Расчет потребляемой мощности
Формула расчета мощности по току и напряжению знакома еще из школьного курса физики. Расчет мощности электрического тока (в ваттах) для однофазной сети проводится по выражению:
Р=U×I×Cosφ
- в котором U – напряжение в вольтах
- I – ток в амперах;
- Cosφ – коэффициент мощности, зависящий от характера нагрузки.
Может возникнуть вопрос – а зачем нужна формула расчета мощности по току, когда ее можно узнать из паспорта подключаемого устройства? Определение электрических параметров, включая мощность и потребляемый ток необходим на стадии проектирования электропроводки.
По максимальному току, протекающему в сети определяется сечение провода или кабеля. Для расчета тока по мощности можно использовать преобразованную формулу:
I=P/(U×Cosφ)
Коэффициент мощности зависит от типа нагрузки (активная или реактивная). При бытовых расчетах его величину рекомендуется принимать равной 0,90…0,95. Однако при подключении электроплит, обогревателей, ламп накаливания, нагрузка которых считается активной этот коэффициент можно считать равным 1.
Вышеприведенные формулы расчета мощности по току и напряжению можно использовать для однофазной сети напряжением 220,0 вольт. Для трехфазной сети они имеют несколько модифицированный вид.
Расчет мощности трехфазных потребителей
Определение потребляемой мощности для трехфазной сети имеет свою специфику. Формула расчёта мощности электрического тока трехфазных бытовых потребителей имеет вид:
Р=3,00,5 ×U×I×Cosφ или 1,73×U×I×Cosφ,
а величину тока можно рассчитать по выражению:
I=P/(1,73×U×Cosφ)
Особенности расчета
Вышеприведенные формулы предназначены для упрощенных бытовых расчетов.
При определении действующих параметров необходимо учитывать реальное подключение. Характерный пример – расчет потребляемой мощности от аккумулятора. Так как ток в цепи протекает постоянный, то коэффициент мощности не учитывается, так как характер нагрузки не влияет на потребляемую мощность. И для активных и реактивных потребителей его значение принимают равным 1,0.
Вторым нюансом, который следует учитывать пи проведении бытовых электрических расчетов – реальное значение напряжения. Не секрет, что в сельской местности сетевое напряжение может колебаться в достаточно широких пределах. Поэтому пи использовании расчетных формул в них необходимо подставлять реальные значения параметров.
Еще сложнее задача расчета трехфазных потребителей. При определении протекающего тока в сети необходимо дополнительно учитывать вид подключения — «звезда» или «треугольник».
Расчет силы тока онлайн калькулятор
(Не целые числа вводим через точку.
Например: 0.5)
Оцените статью: Поделитесь с друзьями!
Формула трехфазного напряжения
Используя вышеупомянутую формулу… V P = фазное напряжение V L = линейное напряжение I P = фазный ток I L = линейный ток R = R1 = R2 = R3 = сопротивление каждой ветви W = мощность, эквивалентная звездам и треугольнику W DELTA = 3 Вт, треугольник. Введите коэффициент мощности нагрузки. Таким образом, если угол зажигания равен нулю (cos (0) = 1), управляемый выпрямитель работает аналогично предыдущему трехфазному неуправляемому диодному выпрямителю со средними выходными напряжениями, такими же. Из этого поста вы узнаете, как рассчитать ток нагрузки трехфазного двигателя.Падения напряжения бывают междуфазными, для трехфазных, трехпроводных или трехфазных, четырехпроводных цепей 60 Гц. Большинство предыдущих ответов не ошибочны в отношении формул, но в большинстве из них не указывается, для какой конфигурации элемента (звезда или дельта) они действительны, или к какому напряжению или току (фазе или линии) они относятся к.
Если напряжения слишком сильно не сбалансированы, компоненты (например, двигатели и компрессоры) начнут перегреваться. Этот пост о объяснении формулы расчета тока трехфазного двигателя.Эти три напряжения должны быть почти, если не точно, равными друг другу. 4% от заявленного напряжения питания. Формула для расчета мощности, тока и напряжения в трехфазной проводке (несимметричная нагрузка, разные нагрузки на каждой из трех фаз): Pt = P1 + P2 + P3 P1 = V * I1 * cosφ1 I1 = P1 / (V * cosφ1) То же значение для каждой фазы… V = P1 / (I * cosφ1) Pt = общая мощность цепи в ваттах (Вт) P1, P2, P3 = мощность фазы 1, фазы 2 и фазы 3 в ваттах (Вт) 3-фазное питание 100 А / фаза TN-S в здание (Ze = 0.28 Ом), а новая распределительная цепь будет запитываться от новых хвостовиков счетчиков через выключатель-предохранитель TP + N с предохранителями BS88 63A на фазу. CM = Circular-Mils (калибр проводящего провода) Примечания: • Национальный электротехнический кодекс рекомендует не более 3% падения напряжения для параллельных цепей.
Однофазное напряжение обычно составляет 115 В или 120 В, а трехфазное напряжение обычно составляет 208 В, 230 В или 480 В. Код для добавления этой кальки на ваш сайт. Формула падения напряжения для 3-фазных систем следующая: где: VD = падение напряжения в цепи в вольтах.Входное напряжение инвертора составляет 220 В постоянного тока, а частота основной составляющей выходного напряжения составляет 50 Гц. Используется, когда трехфазное питание недоступно, и позволяет удвоить нормальное рабочее напряжение для мощных нагрузок. Его рейтинг — 100 кВА. Если питание однофазное при обычном уровне 240 В, это означает максимальное падение напряжения 4% от 240 В, что составляет 9,6 В, что дает (простыми словами) напряжение нагрузки всего 230,4 В. Для 415 V трехфазная система, допустимое падение напряжения будет 16.6 В при напряжении линейной нагрузки… Для двигателей рекомендуется умножить значение FLA на паспортной табличке на 1,25 для определения сечения провода. Также прочтите: Значения трехфазного тока в трехфазной системе; Мощность в соединении звездой.
Напряжение в сети или фазное напряжение выше 440 В можно измерить с помощью трансформатора напряжения. Основная формула для расчета полной мощности в одно- и трехфазных цепях EE. Полная мощность определяется как произведение текущего напряжения на время, проходящего через цепь переменного тока. Ли-онг Ип Ли-онг Ип.Я = Ампер. Фаза A начинается с 0 при фазовом угле 0 градусов, увеличивается до 1 при 90 градусах, обратно до 0 при 180, до -1 при 270 градусах и обратно до 1 при 360 градусах. Среднее значение выходного напряжения может быть получено путем усреднения по одному. Калькулятор трехфазной мощности рассчитывает ток активной и реактивной мощности по следующим параметрам: Напряжение (В): введите межфазное напряжение (\ (V_ {LL} \)) напряжение для трехфазной сети переменного тока в вольтах. Таким образом, если нагрузка однофазная, то одну фазу можно взять из трехфазной цепи, а нейтраль можно использовать в качестве заземления для завершения цепи.Каждая фаза представляет собой синусоидальную волну.
Напряжение во всех трех каналах одинаковое. Если у вас сбалансированная трехфазная мощность, где все три фазных напряжения равны по величине и разнесены по фазе на 120 °, тогда: $$ V_ {LL} = \ sqrt {3} \ times V_ {LN} $$ Чтобы понять, почему рассмотрим векторную диаграмму: Применение базового триггера: share | улучшить этот ответ | следовать | Создан 06 дек. Создан 06 дек. Чтобы лучше понять трехфазное питание, человеку следует сначала изучить и понять принципы, применимые к однофазному питанию.11.4 (б). Математически дано как: Простая формула для расчета номинальной мощности трехфазных трансформаторов: KVA = (√3. Здесь формула однофазной мощности состоит только из колеблющихся членов, а значение мощности для полного цикла равно нулю. передавать 3-фазный ток 100 А на фазу по длине маршрута 150 м с общей формулой сбалансированной трехфазной мощности. Если у вас 3-фазный автоматический выключатель на 50 А, это 50 на фазу — при расчете падения напряжения с помощью таблиц вы рассчитываете при использовании 50A или 150A? Пиковое выходное напряжение = пиковое линейное напряжение = 3 × Vm 2.
Где: V — напряжение (вольт), а I — ток (амперы). Амперы — введите максимальный ток в амперах, который будет протекать через цепь. Конфигурация «треугольник» чаще всего используется для питания трехфазных промышленных нагрузок большей мощности. Для этого необходимо, чтобы анализ проводился во временной области. Ib — расчетный ток в амперах. Уравнение однофазной мощности для чисто емкостной цепи. Электропитание в трехфазной системе является непрерывным, поскольку все три фазы участвуют в выработке общей мощности.Первоначально мы исследовали идею трехфазных систем питания путем соединения трех источников напряжения вместе в так называемой конфигурации «Y» (или «звезда»). Поэтому единственное отличие от формулы, использованной выше для средней мощности Напряжение трехфазного мостового выпрямителя выражено косинусоидальным углом cos (α) пускового или пускового импульса. Формулы разомкнутой трехфазной цепи: Вт с разомкнутым треугольником = 2/3 Вт, треугольник, Вт с разомкнутой звездой = 1/2 Вт, звезда-треугольник, Вт, разомкнутый 4-проводный провод, звезда = 2/3 Вт, звезда Однако различные комбинации напряжений могут быть получены от одного трехфазного источника питания по схеме «треугольник», путем выполнения соединений или «ответвлений» вдоль обмоток трансформаторов питания.
Например, сбалансированная двухфазная мощность может быть получена от трехфазной сети с использованием двух специально сконструированных трансформаторов с ответвлениями на 50% и 86,6% первичного напряжения. R = сопротивление проводника. Формула силы тока трехфазной нагрузки поясняется данными паспортной таблички асинхронного двигателя напряжения трехфазной нагрузки. Формула для расчета однофазных и трехфазных коротких замыканий трансформаторов (кА): ВА = Вольт-ампер или активная мощность. Напряжение — введите напряжение на источнике цепи.Теперь, если вы посмотрите на часть этого уравнения «1000 4 1,732 В», вы увидите, что, вставив соответствующее трехфазное напряжение для «В» и умножив его на 1,732, вы можете затем разделить это количество на «1000. », Чтобы получить конкретное число (или константу), которое можно использовать для умножения« кВт », чтобы получить ток, потребляемый этой 3-фазной нагрузкой при соответствующем 3-фазном напряжении. Опять же, предполагая равные номинальные мощности трех источников однофазного переменного тока, общая мощность, доступная для подключенной нагрузки трехфазного переменного тока, является произведением линейного напряжения трехфазного переменного тока, умноженного на 3-фазный линейный ток, умноженного на √ 3.
Коэффициент мощности (cosΦ). В трехфазной сбалансированной системе напряжение на фазе по отношению к другой фазе всегда равно величине напряжения и фазового угла, а векторная сумма трех фаз всегда равна нулю. По формуле: вольт-амперы (ВА) = √3 × В ЛИНИЯ × ЛИНИЯ Трехфазное напряжение или соединение звездой обычно состоит из напряжения, протекающего по трем различным каналам, для простоты мы называем это Напряжение в красной линии (VR), Напряжение в желтой линии (VY) напряжение в синей линии (VB).28 мая 2018 г. Основные формулы. Полная мощность определяется как произведение текущего напряжения на время, проходящего через цепь переменного тока. L = длина цепи от источника питания до нагрузки. Когда переменный ток проходит через конденсатор, он сначала заряжается до максимального значения, а затем разряжается. Предполагается, что распределительный кабель будет представлять собой 4-жильный кабель BS 6723 LSZH SWA сечением 16 мм2, использующий SWA в качестве CPC, и имеет длину 36 м, с четырьмя жилами TP + N.
Трехфазное соединение звездой (Y). Эта конфигурация источников напряжения характеризуется общей точкой подключения, соединяющей одну сторону каждого источника.V x I) / 1000. Для однофазного подключения напряжение может быть математически получено из приведенной ниже формулы. Для трехфазного подключения напряжение может быть математически получено из приведенной ниже формулы. Калькулятор тока также используется в электротехнике для измерения неизвестного тока двумя известными величинами, кВА и напряжения, приложенного к приведенные ниже формулы. При соединении треугольником стороны фаз соединяются циклически, чтобы создать замкнутый контур, как показано на рисунке 1. Пример 11.3. В трехфазной цепи переменного тока полная истинная или активная мощность является суммой трехфазной мощности.Формула; Простой электрический калькулятор для расчета трех (3) фазной электрической мощности в цепи на основе напряжения и тока. % Импеданс = Импеданс трансформатора. В конце концов, трехфазная цепь — это, по сути, комбинация трех отдельных однофазных цепей, у которых есть пики и спады, разделенные периодом времени.
Система трехфазного напряжения Трехфазная система напряжения состоит из трех синусоидальных напряжений равной величины, одинаковой частоты, разделенных на 120 градусов.Двухфазные цепи могут быть соединены двумя парами проводов, или два провода могут быть объединены, при этом для схемы требуется только три провода. т.е. 10-миллиметровый кабель, пропускающий 3 фазы 50A на 30 м VD = 3,8x50x30 / 1000 = 5,7V или VD = 3,8x150x30 / 1000 = 17,1V Я думаю, это должен быть первый, но я немного запутался, нужно освежить некоторые 3 фазы теория я думаю. Падение напряжения на отрезке кабеля (ов) рассчитывается по следующей формуле: где: мВ / А / м — табличное значение мВ / А / м, полученное из Приложения 4 к BS 7671.Форма волны выходного напряжения однофазного инвертора с синусоидальной широтно-импульсной модуляцией такая же, как на рисунке. Пример: на следующем рисунке представлена паспортная табличка трехфазного трансформатора. Линейный и фазный токи связаны друг с другом следующим образом: I_line = square_root (3) * I_phase Это означает, что какой бы ток питания мы ни имели, нам нужно сечение провода, умноженное только на 1 / square_root (3) линейный ток.
Формула: Трехфазная электрическая мощность = V * I * 1,732 * PF, где V = напряжение I = ток PF = коэффициент мощности (0.8) Расчет трехфазной электрической мощности упрощен с помощью этого онлайн-калькулятора. Разработайте выходной фильтр таким образом, чтобы коэффициент нелинейных искажений не превышал 5%. L — длина кабеля в метрах. Последовательность трехфазного вектора напряжения Последовательность {1-2-3} и последовательность {3-2-1} Обозначение индекса: после определения последовательности фаз и определения соответствующих индексов, вычисления с использованием этих индексов вместе с соглашениями, принятыми для Версия закона Ома для переменного тока предотвратит угловые ошибки.Синусоидальные волны для трехфазной системы показаны ниже. Каждая из трех фаз может использоваться как однофазная. Это соединение Scott T создает настоящую двухфазную систему с разницей во времени между фазами 90 °. Фаза B начинается с 0 при 120 градусах, а фаза C начинается с 0 при 240 градусах. Двухфазная электроэнергия Использует два напряжения переменного тока с фазовым сдвигом между ними на 90 электрических градусов.
На рисунке 1 показано в режиме реального время функциональности косинуса и связанный с ними фазором обозначение для системы напряжения 3-фазной линия к линии с линией напряжения V12 в качестве ссылки.Анализ трехфазного выпрямителя с резистивной нагрузкой: Обозначение: Пусть V m = Пиковое напряжение между фазой и нейтралью. Полезная формула интегрирования: 4 3 6 6 cos () 6 ∫ 2 = + — π ω ω π π td t 1. Или сумма мощность всех трех фаз — это полная активная или истинная мощность. Трехфазное питание состоит из 3 «горячих» проводов, каждый из которых имеет полное линейное напряжение относительно двух других. Вольт = Вольт трансформатора. Если Z Y = Z∠θ, фазные токи отстают от соответствующих фазных напряжений на θ. 3-фазная звезда (сбалансированная нагрузка) 3-фазная открытая звезда (без нейтрали) IP = ILVP = VL… Для нагрузки, подключенной по схеме Y, фазные напряжения равны (1), где коэффициент √2 необходим, потому что V p было определено как действующее значение фазного напряжения.Ссылка на таблицы падения напряжения указывает на то, что сечение кабеля с падением напряжения 0,7 / 1000 В / А / м (0,7 мВ / А / м) ИЛИ МЕНЬШЕ является медным проводником диаметром 70 мм.
Нет необходимости в сложной формуле. Ток (I): введите ток в амперах (A).
Статистика распределения
Kde,
Объективный идеализм Гегеля,
Что означают маленькие часы в сообщении Facebook,
Рецепт Эпплджек с Everclear,
Emerson Prima Snugger 42,
Домашние аудиосистемы,
Уровни услуг в области психического здоровья,
Детали горелки Whirlpool Gas Range 5,
Непрерывное улучшение качества в сфере здравоохранения.
Трехфазный ток — простой расчет
Расчет тока в трехфазной системе был поднят на нашем сайте отзывов, и это обсуждение, в которое я, кажется, время от времени участвую.Хотя некоторые коллеги предпочитают запоминать формулы или факторы, я предпочитаю решать проблему поэтапно, используя базовые принципы. Я подумал, что неплохо было бы написать, как я делаю эти расчеты. Надеюсь, это может оказаться полезным для кого-то еще.
Трехфазное питание и ток
Мощность, потребляемая цепью (одно- или трехфазной), измеряется в ваттах Вт (или кВт).
Произведение напряжения и тока является полной мощностью и измеряется в ВА (или кВА).Соотношение между кВА и кВт — это коэффициент мощности (pf):
что также может быть выражено как:
Однофазная система — с этим проще всего иметь дело. Учитывая кВт и коэффициент мощности, можно легко рассчитать кВА. Сила тока — это просто кВА, деленная на напряжение. В качестве примера рассмотрим нагрузку, потребляющую 23 кВт мощности при 230 В и коэффициенте мощности 0,86:
.
Примечание: эти уравнения можно выполнять в ВА, В и А или в кВА, кВ и кА в зависимости от величины параметров, с которыми вы имеете дело.Чтобы преобразовать ВА в кВА, просто разделите на 1000.
Трехфазная система — Основное различие между трехфазной системой и однофазной системой — это напряжение. В трехфазной системе у нас есть линейное напряжение (V LL ) и фазное напряжение (V LN ), связанные следующим образом:
или как вариант:
чтобы лучше понять это или получить больше информации, вы можете прочитать статью
Введение в трехфазную электрическую мощность.
Для меня самый простой способ решить трехфазные проблемы — это преобразовать их в однофазную.Возьмем трехфазный двигатель (с тремя одинаковыми обмотками), потребляющий заданную кВт. Мощность в кВт на обмотку (однофазная) должна быть разделена на 3. Точно так же трансформатор (с тремя обмотками, каждая из которых идентична), питающий данную кВА, будет иметь каждую обмотку, обеспечивающую треть общей мощности. Чтобы преобразовать трехфазную задачу в однофазную, возьмите общую мощность в кВт (или кВА) и разделите ее на три.
В качестве примера рассмотрим сбалансированную трехфазную нагрузку, потребляющую 36 кВт при коэффициенте мощности 0.86 и линейное напряжение 400 В (В LL ):
линия к нейтрали (фаза) напряжение В LN = 400 / √3 = 230 В
трехфазная мощность 36 кВт, однофазная мощность = 36/3 = 12 кВт
теперь просто следуйте описанному выше однофазному методу
Достаточно просто.
Чтобы найти мощность при заданном токе, умножьте его на напряжение, а затем на коэффициент мощности, чтобы преобразовать его в W. Для трехфазной системы умножьте на три, чтобы получить полную мощность.
Личная записка по методу
Как правило, я запоминаю метод (а не формулы) и переделываю его каждый раз, когда делаю расчет. Когда я пытаюсь запомнить формулы, я всегда быстро их забываю или неуверен, правильно ли я их запоминаю. Я бы посоветовал всегда стараться запоминать метод, а не просто запоминать формулы. Конечно, если у вас есть суперспособности запоминать формулы, вы всегда можете придерживаться этого подхода.
Использование формул
Вывод формулы — Пример
Сбалансированная трехфазная система с общей мощностью P (Вт), коэффициентом мощности pf и линейным напряжением В LL
Преобразование в однофазную проблему:
P1ph = P3
Полная мощность одной фазы S 1 фаза (ВА):
S1ph = P1phpf = P3 × pf
Фазный ток I (A) — полная однофазная мощность, деленная на напряжение между фазой и нейтралью (и дано В LN = В LL / √3):
I = S1phVLN = P3 × pf3VLL
Упрощение (и с 3 = √3 x √3):
I = P3 × pf × VLL
Приведенный выше метод основан на запоминании нескольких простых принципов и манипулировании проблемой, чтобы дать ответ.![]()
Для получения того же результата можно использовать более традиционные формулы. Их можно легко получить из приведенного выше, например:
I = W3 × pf × VLL, дюйм A
Несимметричные трехфазные системы
Вышеупомянутое относится к сбалансированным трехфазным системам. То есть ток в каждой фазе одинаковый, и каждая фаза обеспечивает или потребляет одинаковое количество энергии. Это типично для систем передачи энергии, электродвигателей и аналогичного оборудования.
Часто, когда задействованы однофазные нагрузки, например, в жилых и коммерческих помещениях, система может быть несбалансированной, так как каждая фаза имеет разный ток и доставляет или потребляет разное количество энергии.
Сбалансированные напряжения
К счастью, на практике напряжения имеют тенденцию быть фиксированными или очень небольшими. В этой ситуации, немного подумав, можно распространить вышеупомянутый тип расчета на трехфазные системы с несимметричным током.
Ключом к этому является то, что сумма мощности в каждой фазе равна общей мощности системы.
Например, возьмем трехфазную систему 400 В (V LL ) со следующими нагрузками: фаза 1 = 80 A, фаза 2 = 70 A, фаза 3 = 82 A
линия к нейтрали (фаза) напряжение В LN = 400 / √3 = 230 В
Полная мощность фазы 1 = 80 x 230 = 18400 ВА = 18,4 кВА
Полная мощность фазы 2 = 70 x 230 = 16100 ВА = 16,1 кВА
Полная мощность фазы 3 = 82 x 230 = 18 860 ВА = 18.86 кВА
Общая трехфазная мощность = 18,4 + 16,1 + 18,86 = 53,36 кВА
Аналогичным образом, учитывая мощность в каждой фазе, вы можете легко найти фазные токи. Если вам также известен коэффициент мощности, вы можете преобразовать его из кВА в кВт, как показано ранее.
Несимметричные напряжения
Если напряжения становятся несимметричными или есть другие соображения (например, несбалансированный фазовый сдвиг), то необходимо вернуться к более традиционному анализу сети.
Системные напряжения и токи можно найти, подробно изобразив схему и используя законы Кирхгофа и другие сетевые теоремы.
Сетевой анализ не является целью данной заметки. Если вас интересует введение, вы можете просмотреть наш пост: Теория сети — Введение и обзор
КПД и реактивная мощность
Другие факторы, которые следует учитывать при проведении расчетов, могут включать эффективность оборудования.Зная, что эффективность энергопотребляющего оборудования — это выходная мощность, деленная на входную, опять же, это легко подсчитать. Реактивная мощность не обсуждается в статье, а более подробную информацию можно найти в других примечаниях (просто воспользуйтесь поиском на сайте).
Сводка
Помня, что трехфазная мощность (кВт или кВА) просто в три раза больше однофазной мощности, любую трехфазную задачу можно упростить. Разделите кВт на коэффициент мощности, чтобы получить кВА.
ВА — это просто ток, умноженный на напряжение, поэтому знание этого и напряжения может дать ток.При вычислении тока используйте фазное напряжение, которое связано с линейным напряжением квадратным корнем из трех. Используя эти правила, можно решить любую трехфазную задачу без необходимости запоминать и / или прибегать к формулам.
Трехфазный ток — простой расчет
Расчет тока в трехфазной системе был поднят на нашем сайте отзывов, и это обсуждение, в которое я, кажется, время от времени участвую.Хотя некоторые коллеги предпочитают запоминать формулы или факторы, я предпочитаю решать проблему поэтапно, используя базовые принципы. Я подумал, что неплохо было бы написать, как я делаю эти расчеты. Надеюсь, это может оказаться полезным для кого-то еще.
Трехфазное питание и ток
Мощность, потребляемая цепью (одно- или трехфазной), измеряется в ваттах Вт (или кВт). Произведение напряжения и тока является полной мощностью и измеряется в ВА (или кВА).
Соотношение между кВА и кВт — это коэффициент мощности (pf):
что также может быть выражено как:
Однофазная система — с этим проще всего иметь дело. Учитывая кВт и коэффициент мощности, можно легко рассчитать кВА. Сила тока — это просто кВА, деленная на напряжение. В качестве примера рассмотрим нагрузку, потребляющую 23 кВт мощности при 230 В и коэффициенте мощности 0,86:
.
Примечание: эти уравнения можно выполнять в ВА, В и А или в кВА, кВ и кА в зависимости от величины параметров, с которыми вы имеете дело.Чтобы преобразовать ВА в кВА, просто разделите на 1000.
Трехфазная система — Основное различие между трехфазной системой и однофазной системой — это напряжение. В трехфазной системе у нас есть линейное напряжение (V LL ) и фазное напряжение (V LN ), связанные следующим образом:
или как вариант:
чтобы лучше понять это или получить больше информации, вы можете прочитать статью
Введение в трехфазную электрическую мощность.
Для меня самый простой способ решить трехфазные проблемы — это преобразовать их в однофазную.Возьмем трехфазный двигатель (с тремя одинаковыми обмотками), потребляющий заданную кВт. Мощность в кВт на обмотку (однофазная) должна быть разделена на 3. Точно так же трансформатор (с тремя обмотками, каждая из которых идентична), питающий данную кВА, будет иметь каждую обмотку, обеспечивающую треть общей мощности. Чтобы преобразовать трехфазную задачу в однофазную, возьмите общую мощность в кВт (или кВА) и разделите ее на три.
В качестве примера рассмотрим сбалансированную трехфазную нагрузку, потребляющую 36 кВт при коэффициенте мощности 0.86 и линейное напряжение 400 В (В LL ):
линия к нейтрали (фаза) напряжение В LN = 400 / √3 = 230 В
трехфазная мощность 36 кВт, однофазная мощность = 36/3 = 12 кВт
теперь просто следуйте описанному выше однофазному методу
Достаточно просто.
Чтобы найти мощность при заданном токе, умножьте его на напряжение, а затем на коэффициент мощности, чтобы преобразовать его в W. Для трехфазной системы умножьте на три, чтобы получить полную мощность.
Личная записка по методу
Как правило, я запоминаю метод (а не формулы) и переделываю его каждый раз, когда делаю расчет. Когда я пытаюсь запомнить формулы, я всегда быстро их забываю или неуверен, правильно ли я их запоминаю. Я бы посоветовал всегда стараться запоминать метод, а не просто запоминать формулы. Конечно, если у вас есть суперспособности запоминать формулы, вы всегда можете придерживаться этого подхода.
Использование формул
Вывод формулы — Пример
Сбалансированная трехфазная система с общей мощностью P (Вт), коэффициентом мощности pf и линейным напряжением В LL
Преобразование в однофазную проблему:
P1ph = P3
Полная мощность одной фазы S 1 фаза (ВА):
S1ph = P1phpf = P3 × pf
Фазный ток I (A) — полная однофазная мощность, деленная на напряжение между фазой и нейтралью (и дано В LN = В LL / √3):
I = S1phVLN = P3 × pf3VLL
Упрощение (и с 3 = √3 x √3):
I = P3 × pf × VLL
Приведенный выше метод основан на запоминании нескольких простых принципов и манипулировании проблемой, чтобы дать ответ.
Для получения того же результата можно использовать более традиционные формулы. Их можно легко получить из приведенного выше, например:
I = W3 × pf × VLL, дюйм A
Несимметричные трехфазные системы
Вышеупомянутое относится к сбалансированным трехфазным системам. То есть ток в каждой фазе одинаковый, и каждая фаза обеспечивает или потребляет одинаковое количество энергии. Это типично для систем передачи энергии, электродвигателей и аналогичного оборудования.
Часто, когда задействованы однофазные нагрузки, например, в жилых и коммерческих помещениях, система может быть несбалансированной, так как каждая фаза имеет разный ток и доставляет или потребляет разное количество энергии.
Сбалансированные напряжения
К счастью, на практике напряжения имеют тенденцию быть фиксированными или очень небольшими. В этой ситуации, немного подумав, можно распространить вышеупомянутый тип расчета на трехфазные системы с несимметричным током.
Ключом к этому является то, что сумма мощности в каждой фазе равна общей мощности системы.
Например, возьмем трехфазную систему 400 В (V LL ) со следующими нагрузками: фаза 1 = 80 A, фаза 2 = 70 A, фаза 3 = 82 A
линия к нейтрали (фаза) напряжение В LN = 400 / √3 = 230 В
Полная мощность фазы 1 = 80 x 230 = 18400 ВА = 18,4 кВА
Полная мощность фазы 2 = 70 x 230 = 16100 ВА = 16,1 кВА
Полная мощность фазы 3 = 82 x 230 = 18 860 ВА = 18.86 кВА
Общая трехфазная мощность = 18,4 + 16,1 + 18,86 = 53,36 кВА
Аналогичным образом, учитывая мощность в каждой фазе, вы можете легко найти фазные токи. Если вам также известен коэффициент мощности, вы можете преобразовать его из кВА в кВт, как показано ранее.
Несимметричные напряжения
Если напряжения становятся несимметричными или есть другие соображения (например, несбалансированный фазовый сдвиг), то необходимо вернуться к более традиционному анализу сети.
Системные напряжения и токи можно найти, подробно изобразив схему и используя законы Кирхгофа и другие сетевые теоремы.
Сетевой анализ не является целью данной заметки. Если вас интересует введение, вы можете просмотреть наш пост: Теория сети — Введение и обзор
КПД и реактивная мощность
Другие факторы, которые следует учитывать при проведении расчетов, могут включать эффективность оборудования.Зная, что эффективность энергопотребляющего оборудования — это выходная мощность, деленная на входную, опять же, это легко подсчитать. Реактивная мощность не обсуждается в статье, а более подробную информацию можно найти в других примечаниях (просто воспользуйтесь поиском на сайте).
Сводка
Помня, что трехфазная мощность (кВт или кВА) просто в три раза больше однофазной мощности, любую трехфазную задачу можно упростить. Разделите кВт на коэффициент мощности, чтобы получить кВА.
ВА — это просто ток, умноженный на напряжение, поэтому знание этого и напряжения может дать ток.При вычислении тока используйте фазное напряжение, которое связано с линейным напряжением квадратным корнем из трех. Используя эти правила, можно решить любую трехфазную задачу без необходимости запоминать и / или прибегать к формулам.
Трехфазный ток — простой расчет
Расчет тока в трехфазной системе был поднят на нашем сайте отзывов, и это обсуждение, в которое я, кажется, время от времени участвую.Хотя некоторые коллеги предпочитают запоминать формулы или факторы, я предпочитаю решать проблему поэтапно, используя базовые принципы. Я подумал, что неплохо было бы написать, как я делаю эти расчеты. Надеюсь, это может оказаться полезным для кого-то еще.
Трехфазное питание и ток
Мощность, потребляемая цепью (одно- или трехфазной), измеряется в ваттах Вт (или кВт). Произведение напряжения и тока является полной мощностью и измеряется в ВА (или кВА).
Соотношение между кВА и кВт — это коэффициент мощности (pf):
что также может быть выражено как:
Однофазная система — с этим проще всего иметь дело. Учитывая кВт и коэффициент мощности, можно легко рассчитать кВА. Сила тока — это просто кВА, деленная на напряжение. В качестве примера рассмотрим нагрузку, потребляющую 23 кВт мощности при 230 В и коэффициенте мощности 0,86:
.
Примечание: эти уравнения можно выполнять в ВА, В и А или в кВА, кВ и кА в зависимости от величины параметров, с которыми вы имеете дело.Чтобы преобразовать ВА в кВА, просто разделите на 1000.
Трехфазная система — Основное различие между трехфазной системой и однофазной системой — это напряжение. В трехфазной системе у нас есть линейное напряжение (V LL ) и фазное напряжение (V LN ), связанные следующим образом:
или как вариант:
чтобы лучше понять это или получить больше информации, вы можете прочитать статью
Введение в трехфазную электрическую мощность.
Для меня самый простой способ решить трехфазные проблемы — это преобразовать их в однофазную.Возьмем трехфазный двигатель (с тремя одинаковыми обмотками), потребляющий заданную кВт. Мощность в кВт на обмотку (однофазная) должна быть разделена на 3. Точно так же трансформатор (с тремя обмотками, каждая из которых идентична), питающий данную кВА, будет иметь каждую обмотку, обеспечивающую треть общей мощности. Чтобы преобразовать трехфазную задачу в однофазную, возьмите общую мощность в кВт (или кВА) и разделите ее на три.
В качестве примера рассмотрим сбалансированную трехфазную нагрузку, потребляющую 36 кВт при коэффициенте мощности 0.86 и линейное напряжение 400 В (В LL ):
линия к нейтрали (фаза) напряжение В LN = 400 / √3 = 230 В
трехфазная мощность 36 кВт, однофазная мощность = 36/3 = 12 кВт
теперь просто следуйте описанному выше однофазному методу
Достаточно просто.
Чтобы найти мощность при заданном токе, умножьте его на напряжение, а затем на коэффициент мощности, чтобы преобразовать его в W. Для трехфазной системы умножьте на три, чтобы получить полную мощность.
Личная записка по методу
Как правило, я запоминаю метод (а не формулы) и переделываю его каждый раз, когда делаю расчет. Когда я пытаюсь запомнить формулы, я всегда быстро их забываю или неуверен, правильно ли я их запоминаю. Я бы посоветовал всегда стараться запоминать метод, а не просто запоминать формулы. Конечно, если у вас есть суперспособности запоминать формулы, вы всегда можете придерживаться этого подхода.
Использование формул
Вывод формулы — Пример
Сбалансированная трехфазная система с общей мощностью P (Вт), коэффициентом мощности pf и линейным напряжением В LL
Преобразование в однофазную проблему:
P1ph = P3
Полная мощность одной фазы S 1 фаза (ВА):
S1ph = P1phpf = P3 × pf
Фазный ток I (A) — полная однофазная мощность, деленная на напряжение между фазой и нейтралью (и дано В LN = В LL / √3):
I = S1phVLN = P3 × pf3VLL
Упрощение (и с 3 = √3 x √3):
I = P3 × pf × VLL
Приведенный выше метод основан на запоминании нескольких простых принципов и манипулировании проблемой, чтобы дать ответ.
Для получения того же результата можно использовать более традиционные формулы. Их можно легко получить из приведенного выше, например:
I = W3 × pf × VLL, дюйм A
Несимметричные трехфазные системы
Вышеупомянутое относится к сбалансированным трехфазным системам. То есть ток в каждой фазе одинаковый, и каждая фаза обеспечивает или потребляет одинаковое количество энергии. Это типично для систем передачи энергии, электродвигателей и аналогичного оборудования.
Часто, когда задействованы однофазные нагрузки, например, в жилых и коммерческих помещениях, система может быть несбалансированной, так как каждая фаза имеет разный ток и доставляет или потребляет разное количество энергии.
Сбалансированные напряжения
К счастью, на практике напряжения имеют тенденцию быть фиксированными или очень небольшими. В этой ситуации, немного подумав, можно распространить вышеупомянутый тип расчета на трехфазные системы с несимметричным током.
Ключом к этому является то, что сумма мощности в каждой фазе равна общей мощности системы.
Например, возьмем трехфазную систему 400 В (V LL ) со следующими нагрузками: фаза 1 = 80 A, фаза 2 = 70 A, фаза 3 = 82 A
линия к нейтрали (фаза) напряжение В LN = 400 / √3 = 230 В
Полная мощность фазы 1 = 80 x 230 = 18400 ВА = 18,4 кВА
Полная мощность фазы 2 = 70 x 230 = 16100 ВА = 16,1 кВА
Полная мощность фазы 3 = 82 x 230 = 18 860 ВА = 18.86 кВА
Общая трехфазная мощность = 18,4 + 16,1 + 18,86 = 53,36 кВА
Аналогичным образом, учитывая мощность в каждой фазе, вы можете легко найти фазные токи. Если вам также известен коэффициент мощности, вы можете преобразовать его из кВА в кВт, как показано ранее.
Несимметричные напряжения
Если напряжения становятся несимметричными или есть другие соображения (например, несбалансированный фазовый сдвиг), то необходимо вернуться к более традиционному анализу сети.
Системные напряжения и токи можно найти, подробно изобразив схему и используя законы Кирхгофа и другие сетевые теоремы.
Сетевой анализ не является целью данной заметки. Если вас интересует введение, вы можете просмотреть наш пост: Теория сети — Введение и обзор
КПД и реактивная мощность
Другие факторы, которые следует учитывать при проведении расчетов, могут включать эффективность оборудования.Зная, что эффективность энергопотребляющего оборудования — это выходная мощность, деленная на входную, опять же, это легко подсчитать. Реактивная мощность не обсуждается в статье, а более подробную информацию можно найти в других примечаниях (просто воспользуйтесь поиском на сайте).
Сводка
Помня, что трехфазная мощность (кВт или кВА) просто в три раза больше однофазной мощности, любую трехфазную задачу можно упростить. Разделите кВт на коэффициент мощности, чтобы получить кВА.
ВА — это просто ток, умноженный на напряжение, поэтому знание этого и напряжения может дать ток.При вычислении тока используйте фазное напряжение, которое связано с линейным напряжением квадратным корнем из трех. Используя эти правила, можно решить любую трехфазную задачу без необходимости запоминать и / или прибегать к формулам.
Трехфазный ток — простой расчет
Расчет тока в трехфазной системе был поднят на нашем сайте отзывов, и это обсуждение, в которое я, кажется, время от времени участвую.Хотя некоторые коллеги предпочитают запоминать формулы или факторы, я предпочитаю решать проблему поэтапно, используя базовые принципы. Я подумал, что неплохо было бы написать, как я делаю эти расчеты. Надеюсь, это может оказаться полезным для кого-то еще.
Трехфазное питание и ток
Мощность, потребляемая цепью (одно- или трехфазной), измеряется в ваттах Вт (или кВт). Произведение напряжения и тока является полной мощностью и измеряется в ВА (или кВА).
Соотношение между кВА и кВт — это коэффициент мощности (pf):
что также может быть выражено как:
Однофазная система — с этим проще всего иметь дело. Учитывая кВт и коэффициент мощности, можно легко рассчитать кВА. Сила тока — это просто кВА, деленная на напряжение. В качестве примера рассмотрим нагрузку, потребляющую 23 кВт мощности при 230 В и коэффициенте мощности 0,86:
.
Примечание: эти уравнения можно выполнять в ВА, В и А или в кВА, кВ и кА в зависимости от величины параметров, с которыми вы имеете дело.Чтобы преобразовать ВА в кВА, просто разделите на 1000.
Трехфазная система — Основное различие между трехфазной системой и однофазной системой — это напряжение. В трехфазной системе у нас есть линейное напряжение (V LL ) и фазное напряжение (V LN ), связанные следующим образом:
или как вариант:
чтобы лучше понять это или получить больше информации, вы можете прочитать статью
Введение в трехфазную электрическую мощность.
Для меня самый простой способ решить трехфазные проблемы — это преобразовать их в однофазную.Возьмем трехфазный двигатель (с тремя одинаковыми обмотками), потребляющий заданную кВт. Мощность в кВт на обмотку (однофазная) должна быть разделена на 3. Точно так же трансформатор (с тремя обмотками, каждая из которых идентична), питающий данную кВА, будет иметь каждую обмотку, обеспечивающую треть общей мощности. Чтобы преобразовать трехфазную задачу в однофазную, возьмите общую мощность в кВт (или кВА) и разделите ее на три.
В качестве примера рассмотрим сбалансированную трехфазную нагрузку, потребляющую 36 кВт при коэффициенте мощности 0.86 и линейное напряжение 400 В (В LL ):
линия к нейтрали (фаза) напряжение В LN = 400 / √3 = 230 В
трехфазная мощность 36 кВт, однофазная мощность = 36/3 = 12 кВт
теперь просто следуйте описанному выше однофазному методу
Достаточно просто.
Чтобы найти мощность при заданном токе, умножьте его на напряжение, а затем на коэффициент мощности, чтобы преобразовать его в W. Для трехфазной системы умножьте на три, чтобы получить полную мощность.
Личная записка по методу
Как правило, я запоминаю метод (а не формулы) и переделываю его каждый раз, когда делаю расчет. Когда я пытаюсь запомнить формулы, я всегда быстро их забываю или неуверен, правильно ли я их запоминаю. Я бы посоветовал всегда стараться запоминать метод, а не просто запоминать формулы. Конечно, если у вас есть суперспособности запоминать формулы, вы всегда можете придерживаться этого подхода.
Использование формул
Вывод формулы — Пример
Сбалансированная трехфазная система с общей мощностью P (Вт), коэффициентом мощности pf и линейным напряжением В LL
Преобразование в однофазную проблему:
P1ph = P3
Полная мощность одной фазы S 1 фаза (ВА):
S1ph = P1phpf = P3 × pf
Фазный ток I (A) — полная однофазная мощность, деленная на напряжение между фазой и нейтралью (и дано В LN = В LL / √3):
I = S1phVLN = P3 × pf3VLL
Упрощение (и с 3 = √3 x √3):
I = P3 × pf × VLL
Приведенный выше метод основан на запоминании нескольких простых принципов и манипулировании проблемой, чтобы дать ответ.
Для получения того же результата можно использовать более традиционные формулы. Их можно легко получить из приведенного выше, например:
I = W3 × pf × VLL, дюйм A
Несимметричные трехфазные системы
Вышеупомянутое относится к сбалансированным трехфазным системам. То есть ток в каждой фазе одинаковый, и каждая фаза обеспечивает или потребляет одинаковое количество энергии. Это типично для систем передачи энергии, электродвигателей и аналогичного оборудования.
Часто, когда задействованы однофазные нагрузки, например, в жилых и коммерческих помещениях, система может быть несбалансированной, так как каждая фаза имеет разный ток и доставляет или потребляет разное количество энергии.
Сбалансированные напряжения
К счастью, на практике напряжения имеют тенденцию быть фиксированными или очень небольшими. В этой ситуации, немного подумав, можно распространить вышеупомянутый тип расчета на трехфазные системы с несимметричным током.
Ключом к этому является то, что сумма мощности в каждой фазе равна общей мощности системы.
Например, возьмем трехфазную систему 400 В (V LL ) со следующими нагрузками: фаза 1 = 80 A, фаза 2 = 70 A, фаза 3 = 82 A
линия к нейтрали (фаза) напряжение В LN = 400 / √3 = 230 В
Полная мощность фазы 1 = 80 x 230 = 18400 ВА = 18,4 кВА
Полная мощность фазы 2 = 70 x 230 = 16100 ВА = 16,1 кВА
Полная мощность фазы 3 = 82 x 230 = 18 860 ВА = 18.86 кВА
Общая трехфазная мощность = 18,4 + 16,1 + 18,86 = 53,36 кВА
Аналогичным образом, учитывая мощность в каждой фазе, вы можете легко найти фазные токи. Если вам также известен коэффициент мощности, вы можете преобразовать его из кВА в кВт, как показано ранее.
Несимметричные напряжения
Если напряжения становятся несимметричными или есть другие соображения (например, несбалансированный фазовый сдвиг), то необходимо вернуться к более традиционному анализу сети.
Системные напряжения и токи можно найти, подробно изобразив схему и используя законы Кирхгофа и другие сетевые теоремы.
Сетевой анализ не является целью данной заметки. Если вас интересует введение, вы можете просмотреть наш пост: Теория сети — Введение и обзор
КПД и реактивная мощность
Другие факторы, которые следует учитывать при проведении расчетов, могут включать эффективность оборудования.Зная, что эффективность энергопотребляющего оборудования — это выходная мощность, деленная на входную, опять же, это легко подсчитать. Реактивная мощность не обсуждается в статье, а более подробную информацию можно найти в других примечаниях (просто воспользуйтесь поиском на сайте).
Сводка
Помня, что трехфазная мощность (кВт или кВА) просто в три раза больше однофазной мощности, любую трехфазную задачу можно упростить. Разделите кВт на коэффициент мощности, чтобы получить кВА.
ВА — это просто ток, умноженный на напряжение, поэтому знание этого и напряжения может дать ток.При вычислении тока используйте фазное напряжение, которое связано с линейным напряжением квадратным корнем из трех. Используя эти правила, можно решить любую трехфазную задачу без необходимости запоминать и / или прибегать к формулам.
Как рассчитать трехфазную мощность
Обновлено 12 ноября 2018 г.
Ли Джонсон
Трехфазная мощность — широко используемый метод для выработки и передачи электроэнергии, но вычисления, которые вам нужно выполнить, немного сложнее чем для однофазных систем.Тем не менее, при работе с уравнениями трехфазной мощности вам не нужно ничего делать, поэтому вы сможете легко решить любую поставленную вам задачу трехфазного питания. Главное, что вам нужно сделать, это найти ток с учетом мощности в цепи или наоборот.
TL; DR (слишком долго; не читал)
Выполните расчет трехфазной мощности по формуле:
P = √3 × pf × I × V
Где pf — коэффициент мощности, I — ток, В, — напряжение, а P — мощность.
Однофазное и трехфазное питание
Однофазное и трехфазное питание — это термины, описывающие электричество переменного тока (AC). Ток в системах переменного тока постоянно изменяется по амплитуде (то есть по размеру) и направлению, и это изменение обычно принимает форму синусоидальной волны. Это означает, что он плавно изменяется с серией пиков и спадов, описываемых синусоидальной функцией. В однофазных системах такая волна всего одна.
Двухфазные системы разделяют его на две части.Каждая секция тока сдвинута по фазе с другой на половину цикла. Итак, когда одна из волн, описывающих первую часть переменного тока, находится на пике, другая — на минимальном значении.
Однако двухфазное питание встречается нечасто. Трехфазные системы используют тот же принцип разделения тока на противофазные составляющие, но с тремя вместо двух. Три части тока сдвинуты по фазе на треть цикла каждая. Это создает более сложную схему, чем двухфазное питание, но они одинаково компенсируют друг друга.
Каждая часть тока одинакова по размеру, но противоположна направлению двух других частей, вместе взятых.
Формула трехфазной мощности
Наиболее важные уравнения трехфазной мощности связывают мощность ( P , в ваттах) с током ( I , в амперах) и зависят от напряжения ( V ). В уравнении также присутствует «коэффициент мощности» ( pf ), который учитывает разницу между реальной мощностью (которая выполняет полезную работу) и полной мощностью (которая подается в схему).Большинство типов расчетов трехфазной мощности выполняется с использованием этого уравнения:
P = √3 × pf × I × V
Здесь просто указано, что мощность является квадратным корнем из трех (около 1,732), умноженным на коэффициент мощности (обычно от 0,85 до 1, см. Ресурсы), ток и напряжение. Не позволяйте символам пугать вас, используя это уравнение; как только вы включите все необходимые составляющие в уравнение, им станет легко пользоваться.
Преобразование кВт в А
Допустим, у вас есть напряжение, общая мощность в киловаттах (кВт) и коэффициент мощности, и вы хотите узнать ток (в амперах) в цепи.Изменив приведенную выше формулу расчета мощности, получим:
I = P / (√3 × pf × V)
Если ваша мощность выражена в киловаттах (т.е. тысячах ватт), лучше либо преобразовать ее в ватт (умножив на 1000) или оставьте его в киловаттах. Убедитесь, что ваше напряжение указано в киловольтах (кВ = вольт ÷ 1000). Например, если у вас коэффициент мощности 0,85, мощность 1,5 кВт и напряжение 230 В, просто укажите мощность как 1500 Вт и рассчитайте:
I = P / (√3 × pf × V)
= 1500 Вт / √3 × 0.85 × 230 В
Аналогично, мы могли бы работать с кВ (учитывая, что 230 В = 0,23 кВ), и нашли то же самое:
I = P / (√3 × pf × V)
= 1,5 кВт / √3 × 0,85 × 0,23 кВ
Преобразование ампер в кВт
Для обратного процесса используйте форму приведенного выше уравнения:
P = √3 × pf × I × V
Просто умножьте свои известные значения, чтобы найти ответ.
Например, при I = 50 А, В, = 250 В и пф = 0.9, это дает:
P = √3 × pf × I × V
= √3 × 0,9 × 50 A × 250 В
Поскольку это большое число, преобразуйте его в кВт, используя (значение в Вт) / 1000 = (значение в киловаттах).
19 486 Вт / 1000 = 19 486 кВт
Как преобразовать однофазную мощность в трехфазную
Обновлено 15 декабря 2018 г.
Кевин Бек
В Соединенных Штатах большая часть энергии, поступающей в дома людей, является однофазной. Однако электроэнергия, вырабатываемая на электростанции, является трехфазной.Это идея тех больших линий электропередачи, которые вы видите прикрепленными к высоким башням — эти линии должны передавать столько напряжения, сколько возможно, на большие расстояния, прежде чем эта мощность будет «отведена» и доставлена в районы при значительно пониженном напряжении.
Однофазного питания достаточно практически для всех бытовых приборов, тогда как для промышленных установок с тяжелым оборудованием требуется трехфазное питание.
Но что, если вам нужно трехфазное питание, а все, что у вас есть, — это однофазное питание, поступающее в ваш дом?
Трехфазное питание: визуальная аналогия
Представьте себя и двух своих (явно скучающих) друзей, идущих вперед и назад с быстрой скоростью 2 метра в секунду (около 4.5 миль в час) по дороге, идущей с севера на юг и имеющей длину 60 метров от конца до конца. Каждый из вас начинает в середине этого пути, идет к северному концу, возвращается к началу, продолжает идти к противоположному концу и снова возвращается к середине, тем самым завершая один 120-метровый «круг» или цикл. Поскольку каждый из вас идет со скоростью 2 метра в секунду, на один круговой обход у каждого человека уходит ровно 60 секунд.
Предположим далее, что в начальной точке «статус» каждого из вас равен нулю.Вы получаете одну единицу статуса за каждый метр, который вы идете на север, и теряете единицу статуса за каждый метр, который вы идете на юг.
Таким образом, всякий раз, когда один из вас достигает северного конца пути, этот человек имеет статус 30, а любой, кто делает поворот на южном конце, имеет статус -30. Вы понимаете, что трое из вас могут максимально отделить себя друг от друга, начав с интервалом в 20 секунд, потому что каждая схема занимает 60 секунд, и вас трое, и 60, разделенное на 3, равно 20. Если вы выполните алгебру, вы обнаружите, что когда один из вас максимизировал свой «статус» со значением 30, достигнув северного конца, двое других проходят друг друга на полпути вдоль южной части, один направляется на север, а другой — на юг, где каждый ходок имеет статус -15.Если вы сложите свои значения статуса вместе в такой момент, они в сумме составят 30 + (-15) + (-15) = 0. Фактически, можно показать, что это сумма всех ваших значений статуса в любое время. равно 0 до тех пор, пока вы втроем точно расставлены, как описано.
Мощность и напряжение в цепях переменного тока
Это предлагает модель того, как выглядит трехфазная электрическая мощность, за исключением того, что «напряжение» заменяется на «состояние», и вместо одного цикла, происходящего каждые 60 секунд, происходит 60 циклов напряжения каждый второй.
Кроме того, вместо того, чтобы каждый человек проходил начальную точку дважды в минуту, напряжение проходит через нулевую точку 120 раз в секунду.
Из-за того, что мощность, ток и напряжение связаны математически, трехфазная мощность остается на постоянном ненулевом уровне, даже несмотря на то, что три отдельных напряжения складываются в ноль в любой момент. Это соотношение:
Здесь P — мощность в ваттах, V — напряжение в вольтах, а R — электрическое сопротивление в единицах, называемых омами. Вы можете видеть, что отрицательные напряжения вносят вклад в мощность, потому что возведение отрицательного числа в квадрат дает положительное значение.Полная мощность в трехфазной системе — это просто сумма мощности трех отдельных значений мощности каждой фазы.
Кроме того, если вы когда-нибудь задавались вопросом, как переменный ток (AC) получил свое название, теперь у вас есть ответ. Напряжение никогда не бывает стабильным ни в однофазных, ни в трехфазных системах, и, как следствие, нет ни тока; они связаны законом Ома, который V = IR, где I означает ток в амперах («амперах»).
Однофазное питание: расширение аналогии
Чтобы расширить аналогию «приятель-ходьба-вперед-назад» на однофазное питание, просто представьте, что двух ваших друзей зовут домой к обеду, пока вы продолжаете идти, и вот оно. у тебя есть это.То есть трехфазная мощность — это буквально три однофазных источника питания, взаимно смещенных на треть цикла (или, в тригонометрическом выражении, на 120 градусов). В однофазном источнике питания каждый раз, когда одно напряжение ненадолго становится равным нулю, выходная мощность также уменьшается. Возможно, теперь вы понимаете, почему небольшие приборы, на которые не сильно влияют очень короткие перебои в подаче электроэнергии, могут работать от однофазной энергии, в то время как большие машины, которые работают с высокими уровнями мощности (мощности), не могут; им требуется большой и стабильный источник питания.
Все вышесказанное легче понять, если посмотреть на график зависимости напряжения от времени для трехфазного источника питания (см.
Ресурсы). На этом графике отдельные фазы показаны красными, пурпурными и синими линиями. Их сумма всегда равна нулю, но сумма их квадратов положительна и постоянна. Таким образом, при неизменном значении R мощность P в этих установках также постоянна благодаря соотношению P = V 2 / R.
Для однофазной сети нет напряжений для суммирования, и напряжение однофазной сети проходит через нулевую точку 120 раз в секунду.В эти моменты мощность падает до нуля, но восстанавливается достаточно быстро, чтобы небольшие светильники, приборы и т. Д. Не испытывали заметных перебоев.
Преобразование однофазного в трехфазное
Если у вас есть трехфазный двигатель в более крупном устройстве, таком как воздушный компрессор промышленного размера, и у вас нет доступа к трехфазному питанию из-за особенностей вашей локальной сети настроен, существуют обходные пути, которые можно использовать для правильного включения вашего оборудования.
(Один из них — просто заменить трехфазный двигатель однофазным, но это не так умно, как другие решения.)
Доступны многочисленные типы трехфазных преобразователей. Один из них, статический преобразователь , использует преимущество того факта, что, хотя трехфазный двигатель не может запускаться от однофазной мощности, он может продолжать работать от однофазной мощности после запуска. Статический преобразователь делает это с помощью конденсаторов (устройств, которые могут накапливать заряд), что позволяет статическому преобразователю заменять одну из фаз, хотя и неэффективным способом, который гарантированно снижает эффективный срок службы двигателя.Вращающийся фазовый преобразователь , с другой стороны, действует как своего рода комбинация замещающего трехфазного двигателя и независимого генератора. Это устройство включает в себя холостой двигатель, который после того, как он приводится в движение, не вращает движущиеся части в родительских машинах, а вместо этого генерирует мощность, так что вся установка может достаточно хорошо имитировать трехфазную систему питания.




